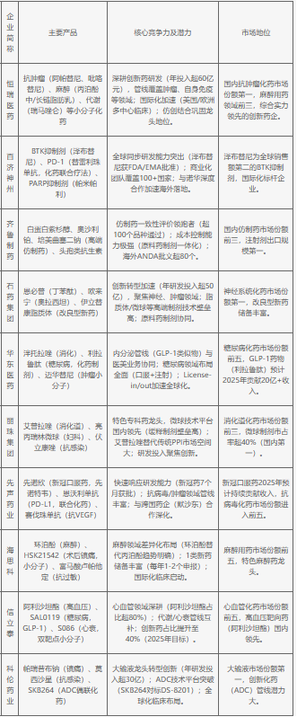
2025年中国化学制剂行业重点企业分别为:恒瑞医药、百济神州、齐鲁制药、石药集团、华东医药、丽珠集团、先声药业、海思科、信立泰、科伦药业。
恒瑞医药以超60亿年研发投入深耕创新药,抗肿瘤、麻醉等管线国际多中心推进,稳坐抗肿瘤化药龙头;百济神州依托全球同步研发能力,泽布替尼成全球第二BTK抑制剂,国际化标杆显著;齐鲁制药领跑仿制药一致性评价,原料药制剂一体化支撑注射剂出口第一;石药集团加速创新转型,神经、肿瘤领域高端制剂(如脂质体)储备丰富;华东医药GLP-1糖尿病管线与医美协同,利拉鲁肽预计贡献20亿+收入;丽珠集团凭微球技术称雄消化道及妇科专科药,艾普拉唑替代空间大;先声药业以7个月获批新冠药展现快速研发力,抗病毒/肿瘤管线深化;海思科麻醉领域差异化布局,环泊酚替代趋势明确;信立泰深耕心血管,阿利沙坦酯领先,2025年创新药占比目标40%;科伦药业从大输液龙头转型,ADC技术平台(SKB264)潜力突出。
2025年中国化学制剂行业重点企业排行榜
