诺拓咨询
首页
诺拓观点
商业计划书
市场调研
行业报告
关于我们
联系我们
2025年中国激光雷达行业最新政策深度研究分析
发布日期: 10/27/2025
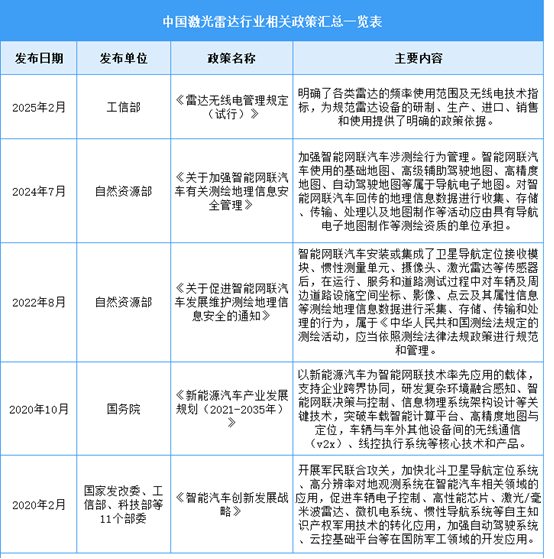
近年来,为了促进激光雷达行业的发展,中国政府及相关部门出台了一系列相关政策。这些政策不仅推动了激光雷达技术的创新和产业升级,还促进了市场应用和需求的增长,为激光雷达行业的未来发展奠定了坚实基础。
返回首页