算力中心是以提供高性能计算服务为核心的基础设施,通过整合计算资源(如CPU、GPU等硬件)为人工智能、科学计算等领域提供强大算力支持。当前,我国算力中心产业正迈向高质量、规模化发展的新阶段。
一、算力中心定义
当前,算力中心正从功能单一的设施向多元化、协同化方向演进。通用算力中心是支撑数字社会日常运行的基石,智算中心是驱动AI产业爆发的核心引擎,超算中心则致力于攻克前沿科学领域的尖端难题。
二、算力中心行业发展政策
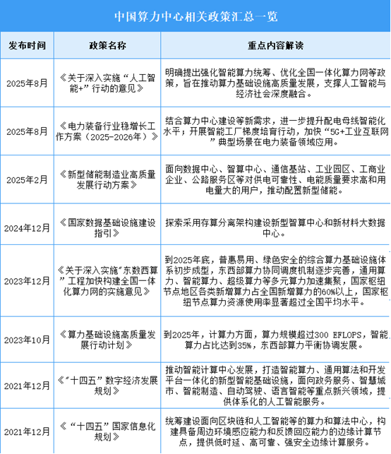
近年来,中国算力中心行业受到各级政府的高度重视和国家产业政策的重点支持。国家陆续出台了多项政策,鼓励算力中心行业发展与创新,《关于深入实施“人工智能+”行动的意见》《电力装备行业稳增长工作方案(2025-2026年)》《新型储能制造业高质量发展行动方案》等产业政策为算力中心行业的发展提供了明确、广阔的市场前景,为企业提供了良好的生产经营环境。具体情况列示如下:

三、算力中心行业发展现状
1.算力规模
算力已经成为重要的生产力,是发展新质生产力的关键力量。近年来,我国加快构建全国一体化算力网,算力总规模快速上升。2024年全国算力总规模达280EFLOPS(每秒百亿亿次浮点运算,FP32),八大国家枢纽节点算力总规模达到175EFLOPS。2025年全国算力总规模将超过300EFLOPS。
2.机架规模
标准机架是算力中心中用于支撑和安装计算设备(如服务器、GPU、存储设备等)的金属或塑料框架,通常采用标准化设计以实现设备集中管理、提高资源利用率和降低维护成本。随着全国算力基础设施建设加速,我国算力中心标准机架数量快速增长。截至2024年底,我国在用算力中心标准机架数超过900万架。2025年中国在用算力中心标准机架数量将超过1000万架。
3.机架布局
中国加快推动全国一体化算力网建设,以8个国家算力枢纽、10个国家数据中心集群为抓手,深入实施“东数西算”工程,2024年八大国家枢纽节点算力总规模合计达到175EFLOPS。随着东数西算政策推进,大型、超大型算力中心逐渐向八大枢纽节点转移。截至2023年底,八大枢纽节点机架数占全国七成以上,其中京津冀和长三角在用机架数的全国占比分别为21.5%和24.5%,其余六大节点在用机架数的全国占比总和为25.5%。
4.各地区布局情况
全国算力布局呈现出清晰的协同发展格局:东部省份聚焦实时计算与前沿应用创新,西部省份依托清洁能源优势发展绿色集约型非实时计算,共同构建全国一体化算力网络体系。各地正通过差异化定位实现优势互补,推动算力资源与人工智能、工业互联网等产业深度融合,同时注重绿色低碳发展与自主可控技术生态构建,为数字经济发展提供坚实基础支撑。
5.企业潜力排行
中国算力中心产业已形成多元化竞争格局,头部企业通过全球化布局、绿色低碳技术、液冷创新和超大规模集群建设构建核心竞争力,技术端聚焦降低PUE、提升算力效率及国产化替代,产业链纵向深化从基础设施到应用服务的全栈整合,横向拓展至国际市场和新兴领域,在双碳目标和数字经济驱动下,行业以高强度研发投入、智能化运营和生态协同构建壁垒,推动从资源竞争向技术和服务价值竞争转型。

四、算力中心行业重点企业
1.万国数据
万国数据控股有限公司于2006年12月1日在开曼群岛注册成立。万国数据专注于开发和运营高性能数据中心。万国数据的数据中心位于中国主要经济中心的战略位置,这些地区对高性能数据中心服务的需求相当集中。
2025年上半年实现营业收入56.23亿元,同比增长3.1%;实现股东应占溢利6.91亿元,同比增长220.8%。
2.润泽科技
润泽智算科技集团股份有限公司的主营业务是IDC业务和AIDC业务。公司的主要服务是为互联网、云厂商等头部终端客户提供托管服务和管理服务以及为AI训练、推理、应用等头部终端客户提供智算服务。
2025年上半年实现营业收入24.96亿元,同比下降30.18%;实现归母净利润8.82亿元,同比下降8.79%。2025年上半年业务产品包括IDC业务、AIDC业务,营收分别占整体的64.67%、35.33%。
3.世纪互联
世纪互联数据中心有限公司是全球具有重要影响力的网络空间基础设施服务提供商之一,也是中国领先的第三方中立数据中心运营商之一。世纪互联致力于提供业界领先的数据中心服务、中立的云运营及中立的混合IT服务,并率先倡导和实施IDC+重科技创新,打造具有核心技术、超大规模运营能力的网络空间基础设施运营平台。
世纪互联的算力中心布局呈现出“东西协同、电算融合、三级覆盖”的清晰脉络。它不仅在东部核心经济圈布局高性能智算中心以满足低延迟需求,更在西部能源富集区大规模建设绿色数据中心,通过创新的“电算协同”模式降低运营成本并响应碳中和目标,同时还通过改造遍布全国的城市节点形成敏捷的推理算力网络。
2025年上半年营业收入约为46.8亿元,其中,第一季度实现营业收入22.46亿元,同比增长18.34%。第二季度实现营业收入24.34亿元,同比增长22.07%;上半年亏损归母净利润约为2.5亿元。
4.中金数据
中金数据成立于2005年,国家高新技术企业,国内早期自主规划、投资、建设、运营TierIV级(国际标准最高等级)数据中心的企业,开启了中国高等级数据中心社会化外包服务的先河。中金数据集团依托全国布局的绿色云数据中心,跨领域聚合产业,汇集行业数据,逐渐建立了以数据为核心的业务生态,形成数据中心设施服务和行业数据应用服务两大业务体系。
5.数据港
上海数据港股份有限公司的主营业务是IDC业务、IDC解决方案业务、云服务销售业务三大类。数据港的主要产品是IDC业务、IDC解决方案业务、云服务销售业务。
2025年上半年实现营业收入8.11亿元,同比增长4.24%;实现归母净利润0.85亿元,同比增长19.72%。2025年上半年主营产品包括IDC服务业、IDC解决方案,营收分别占整体的99.31%、0.69%。
五、算力中心行业发展前景
1.技术融合与创新驱动产业升级
计算产业与人工智能等前沿技术的深度融合,正推动算力中心从传统计算向智能计算跃迁。算力架构的开放特性加速了端、边、云全场景的快速协同发展,多元算力协同成为趋势。智算中心基于人工智能计算架构,提供必要的算力服务、数据服务和算法服务。开源生态的繁荣,如开源欧拉、开源高斯等项目,不断丰富和繁荣软件生态。这些技术创新与融合显著提升了算力中心的性能与效率,使其更好地支撑人工智能大模型的训练推理、科学计算和各行业的数字化转型需求。
2.绿色与可持续发展重塑行业竞争力
节能降碳技术与可再生能源的应用,推动算力中心向绿色低碳方向发展。行业研发新型制冷技术、碳排放感知优化技术,推动算力设施节能降碳,目标是将PUE(电能利用效率)降至极低水平。鼓励算力基础设施高效利用可再生能源,优化用能结构,支持构建促进其消纳的市场机制与商业模式。绿色转型不仅响应了国家“双碳”目标,降低了算力中心的长期运营成本,也提升了其环境友好性和可持续竞争力。
3.应用场景深化释放产业价值
算力中心的应用正从通用计算向智能制造、智慧医疗、智慧教育等垂直行业深度渗透,赋能千行百业。算力作为数字经济时代的核心生产力,支撑了无人驾驶、智慧政务等诸多人工智能应用。在医疗领域,算力中心能够处理庞大的医疗数据集,辅助医生进行疾病诊断和治疗方案制定。在教育领域,可实现个性化教学和智能评估。应用场景的不断拓展和深化,显著提升了算力中心的利用效率和行业价值,推动了数字技术与实体经济的深度融合。