当前行业呈现技术升级与全球化布局双主线并行态势:一方面,人造石墨凭借性能与性价比优势持续替代天然石墨,渗透率突破92%;另一方面,硅基负极(尤其CVD路线)因能量密度跃升潜力成为技术突破核心,2025年进入规模化应用元年。面对原料成本波动与产能结构性过剩,头部企业通过一体化产能、海外基地建设及绑定大客户强化抗风险能力,而技术迭代(如固态电池适配材料、复合集流体)正重塑竞争格局。未来增长动能来自动力电池高端化、储能需求放量及钠电池等新兴场景,技术壁垒、降本效率与出海速度将成为企业分化的关键变量。
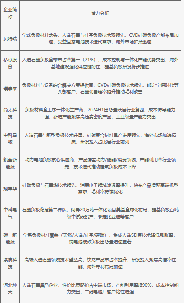
2025年中国负极材料企业发展潜力分析
