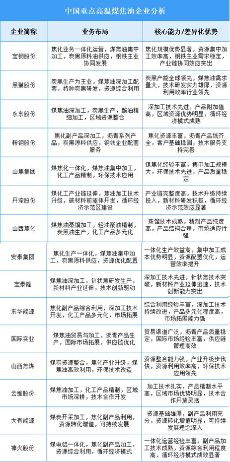
行业正经历从传统焦化副产品向高附加值精细化学品转型的关键阶段,技术竞争聚焦深加工技术、环保处理及产业链协同,下游应用从炭黑、沥青等传统领域向针状焦、碳纤维等高价值新材料拓展。宝钢股份以钢铁主业协同优势主导资源市场;黑猫股份借炭黑龙头地位深化产业链布局;永东股份依托区域资源优势专注深加工技术突破。

行业正经历从传统焦化副产品向高附加值精细化学品转型的关键阶段,技术竞争聚焦深加工技术、环保处理及产业链协同,下游应用从炭黑、沥青等传统领域向针状焦、碳纤维等高价值新材料拓展。宝钢股份以钢铁主业协同优势主导资源市场;黑猫股份借炭黑龙头地位深化产业链布局;永东股份依托区域资源优势专注深加工技术突破。
