新能源汽车“以旧换新”政策有效激发市场需求,储能市场呈现爆发式增长,加之AI技术带动消费电子行业复苏,共同为锂电池及其负极材料市场带来了广阔的发展前景。
一、产业链
锂电池负极材料上游主要包括石墨、石油焦、针状焦、沥青焦、二氧化硅、硅合金、锂盐等原材料;中游可分为碳系负极材料和非碳负极材料,碳系负极材料包括石墨化碳系负极材料、石墨烯负极材料、无序碳系负极材料,非碳负极材料包括硅基负极材料、钛基负极材料等;下游应用于动力锂电池、消费锂电池、储能锂电池等领域。
锂电池负极材料产业链以上游原料精制(石油焦灰分<0.1%、纳米硅粒径<100nm)为基础,中游技术路线分化——碳系负极主导市场(人造石墨市占率>80%,比容量≥355mAh/g),硅基负极突破能量密度瓶颈(>450mAh/g,膨胀率<40%),钛酸锂保障超长寿命(>2万次);下游应用场景差异化需求明确:动力电池偏好快充硅碳体系(30分钟充至80%)、消费电子依赖高性价比人造石墨、储能领域侧重钛酸锂/硬碳的长循环与低温性能。未来发展聚焦硅基产业化(硅含量提至>15%)、预锂化技术普及(首效>95%)、固态电池适配(金属锂负极界面优化),亟需突破膨胀抑制(循环后容量保持>90%)、成本控制(硅碳吨价<8万元)及回收再生(石墨回收率>95%)三大瓶颈。
二、上游分析
1.石墨
(1)产量
石墨分为天然石墨和人造石墨两大类,天然石墨来自石墨矿藏。石墨因其独特的物理化学性质,在冶金、机械、电子、军工、国防、航天航空等领域有广泛应用。2023年全球石墨产量为160万公吨,其中中国石墨产量123万公吨,占全球产量的76.87%,产量居全球第一。2024年产量约为128万公吨。2025年中国石墨产量将接近140万公吨。
(2)重点企业分析
中国石墨材料行业呈现资源区域集中与技术差异化发展特征。企业依托黑龙江、湖南、山东等地的晶质及微晶石墨资源,形成“资源开采—提纯加工—高端应用”的垂直布局:传统企业强化石墨选矿及初加工产能,新兴企业则聚焦超高纯石墨、负极材料等领域技术突破。随着新能源、半导体等战略产业需求激增,头部企业通过整合资源、产学研合作及装备升级,推动石墨材料向高纯化、功能化方向延伸。
2.石油焦
(1)产量
石油焦是石油炼化副产品,本身并不存在产能概念,石油焦产出基本依赖石油炼化产量。2024年,全国石油焦累计产量为3286.3万吨,与2023年相比减少了56.3万吨,产量累计同比下降1.7%。2025年产量将达3420万吨。
(2)企业布局情况
当前石油焦行业呈现“国企主导、多元互补”的竞争格局,头部企业依托规模化产能和产业链整合优势主导市场,而地方企业则通过细分领域技术配套或差异化产品策略寻求突破;行业整体正加速向低硫化、高值化方向转型,同时面临环保政策与新能源替代的双重挑战。
3.针状焦
(1)市场规模
针状焦是一种高性能碳材料,具有高结晶度、低电阻率和优异的机械性能,广泛应用于石墨电极、特殊碳材料及新能源领域。2024年全球针状焦市场规模约为38.13亿美元。2025年全球针状焦市场规模将达40.12亿美元,2030年全球市场规模将超过50亿美元。
(2)重点企业分析
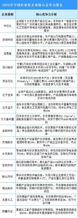
中国针状焦产业依托原料资源与技术迭代双重驱动,实现从“依赖进口”到“全球主导”的跃迁,国产化率突破70%。技术端聚焦高压焦化工艺优化、原料预处理精度提升及定制化指标控制,推动Ⅰ类高端产品占比从15%增至35%;产业链纵向深化“煤-焦-电”循环模式降低能耗,横向拓展负极材料、复合集流体等新兴场景。全球化竞争从产能输出转向标准输出,以绿电煅烧、超临界萃取等低碳技术重构国际定价权,驱动行业向高附加值、低能耗的集约化模式升级。

三、中游分析
1.出货量
受益于国内外新能源汽车等终端市场增长拉动,我国锂电池相关行业发展快速,负极材料市场需求增大。2024年中国锂电负极材料出货量208万吨,同比增长26%。2025年上半年中国负极材料出货量129万吨,同比增长37%。
2.市场结构
2025上半年,中国负极材料仍以人造石墨为主,人造石墨出货量达117万吨,占整体市场的90.7%。天然石墨材料出货达10.6万吨,占比达8.2%。
3.企业产量排行
2025年上半年,杉杉科技在人造石墨领域表现抢眼,出货量稳居行业前列,占负极行业总出货量的21%。贝特瑞排名第二,人造石墨出货量保持强劲势头。其次分别为中科星城、尚太科技、凯金新能源、璞泰来、东岛新能源、浙江碳一、翔丰华、河北坤天。
4.企业潜力排行
当前行业呈现技术升级与全球化布局双主线并行态势:一方面,人造石墨凭借性能与性价比优势持续替代天然石墨,渗透率突破92%;另一方面,硅基负极(尤其CVD路线)因能量密度跃升潜力成为技术突破核心,2025年进入规模化应用元年。面对原料成本波动与产能结构性过剩,头部企业通过一体化产能、海外基地建设及绑定大客户强化抗风险能力,而技术迭代(如固态电池适配材料、复合集流体)正重塑竞争格局。未来增长动能来自动力电池高端化、储能需求放量及钠电池等新兴场景,技术壁垒、降本效率与出海速度将成为企业分化的关键变量。
5.重点企业分析
目前,中国负极材料相关A股上市企业分布较广,广东省数量最多,共9家。山东省排名第二,共6家。江苏省和浙江省均为5家,并列第三。

四、下游分析
1.动力锂电池
近年来,动力锂电销量持续攀升。2024年中国动力锂电池销量为791.3GWh,同比增长28.4%。2025年中国动力锂电池销量将达935.2GWh。
2.消费锂电池
随着消费电子的市场回暖,2024年中国消费锂电池出货量有所增长,达84GWh,同比增长5%。2025年中国消费锂电池出货量将达96GWh。
3.储能锂电池
近年来,在风电、光伏装机量持续增长与5G基站建设加快的背景下,储能锂电池需求快速增长。2024年,中国储能电池出货量达到260GWh,同比增长26.2%。2025年中国储能电池出货量有望达310GWh。