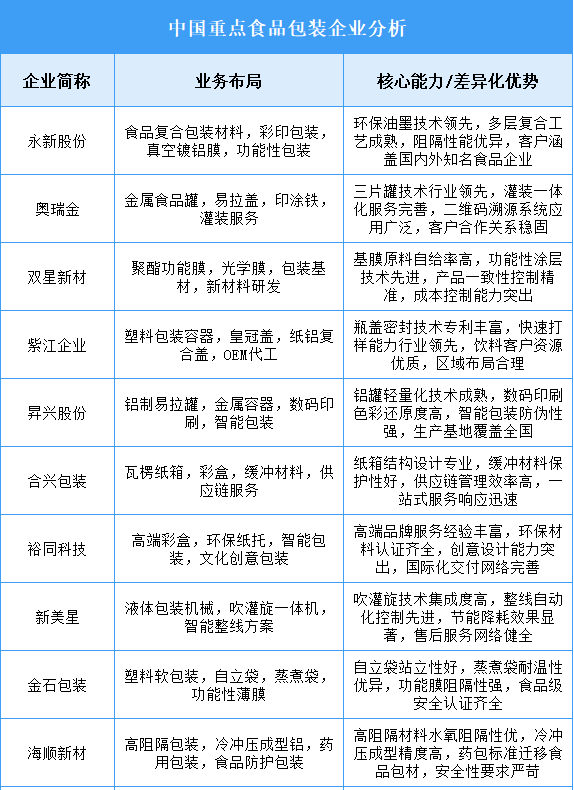
行业正经历从传统包装向安全化、绿色化、智能化方向快速升级,技术竞争聚焦可降解材料、活性包装及智能溯源技术,市场需求从基础防护向保鲜功能、消费体验、品牌增值等多元化维度延伸。永新股份以复合包装材料技术主导市场;奥瑞金借金属包装制造优势巩固行业地位;双星新材依托基膜材料研发实现产业链协同。

行业正经历从传统包装向安全化、绿色化、智能化方向快速升级,技术竞争聚焦可降解材料、活性包装及智能溯源技术,市场需求从基础防护向保鲜功能、消费体验、品牌增值等多元化维度延伸。永新股份以复合包装材料技术主导市场;奥瑞金借金属包装制造优势巩固行业地位;双星新材依托基膜材料研发实现产业链协同。
