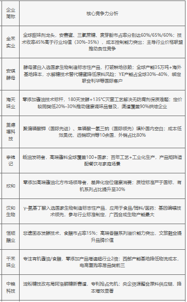
中国食品辅料产业已形成“健康化+全球化+技术自主”三位一体的竞争格局,头部企业通过突破生物制造、零添加工艺及绿色合成技术,显著提升高附加值产品占比并重构全球供应链话语权。产业链纵向深化原料替代与成本优化(如水解糖、玉米全组分利用),横向向功能健康(益生元、代糖)、低碳生产(生物发酵、催化降耗)延伸;国际化进程从产能输出转向标准输出,以国际认证、本土化研发加速渗透欧美高端市场,驱动国产化率从45%向60%跃进,技术迭代与生态协同成为行业分化的核心变量。
2025年中国食品辅料企业核心竞争力分析

中国食品辅料产业已形成“健康化+全球化+技术自主”三位一体的竞争格局,头部企业通过突破生物制造、零添加工艺及绿色合成技术,显著提升高附加值产品占比并重构全球供应链话语权。产业链纵向深化原料替代与成本优化(如水解糖、玉米全组分利用),横向向功能健康(益生元、代糖)、低碳生产(生物发酵、催化降耗)延伸;国际化进程从产能输出转向标准输出,以国际认证、本土化研发加速渗透欧美高端市场,驱动国产化率从45%向60%跃进,技术迭代与生态协同成为行业分化的核心变量。
2025年中国食品辅料企业核心竞争力分析
