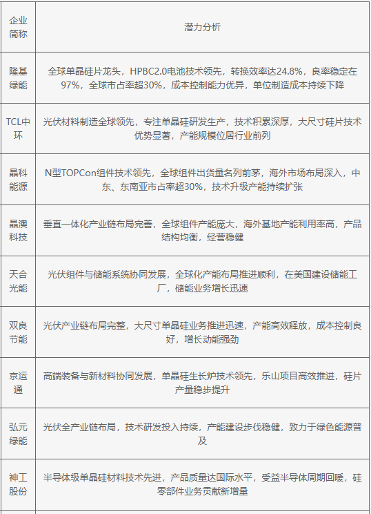
当前行业整体处于技术快速迭代与全球化竞争的关键阶段,领先企业正通过高效电池技术研发、产业链垂直整合与海外市场拓展构筑核心竞争力,未来竞争将更侧重于技术创新深度、成本控制能力及供应链韧性,然而产品价格波动、技术路线选择及国际贸易环境等挑战仍需通过持续研发投入与精细化运营应对,具备核心技术专利、规模化制造优势及全球化布局能力的企业将在未来市场格局中赢得更大发展空间。
2025年中国单晶硅企业发展潜力排名

当前行业整体处于技术快速迭代与全球化竞争的关键阶段,领先企业正通过高效电池技术研发、产业链垂直整合与海外市场拓展构筑核心竞争力,未来竞争将更侧重于技术创新深度、成本控制能力及供应链韧性,然而产品价格波动、技术路线选择及国际贸易环境等挑战仍需通过持续研发投入与精细化运营应对,具备核心技术专利、规模化制造优势及全球化布局能力的企业将在未来市场格局中赢得更大发展空间。
2025年中国单晶硅企业发展潜力排名
