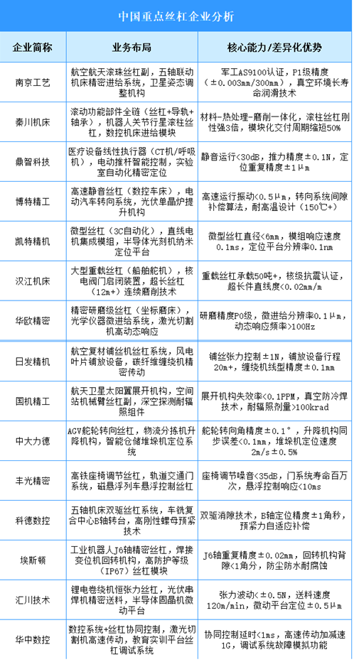
丝杠行业加速向高精度、智能化方向升级,技术竞争聚焦纳米级研磨工艺、温漂补偿算法及材料热处理创新,下游应用从数控机床延伸至半导体设备、人形机器人等高端领域,国产替代与海外拓展同步推进。南京工艺以军工级精密丝杠主导高端装备;秦川机床借全产业链布局突破滚动功能部件瓶颈;鼎智科技依托线性执行器切入医疗自动化赛道。

丝杠行业加速向高精度、智能化方向升级,技术竞争聚焦纳米级研磨工艺、温漂补偿算法及材料热处理创新,下游应用从数控机床延伸至半导体设备、人形机器人等高端领域,国产替代与海外拓展同步推进。南京工艺以军工级精密丝杠主导高端装备;秦川机床借全产业链布局突破滚动功能部件瓶颈;鼎智科技依托线性执行器切入医疗自动化赛道。
