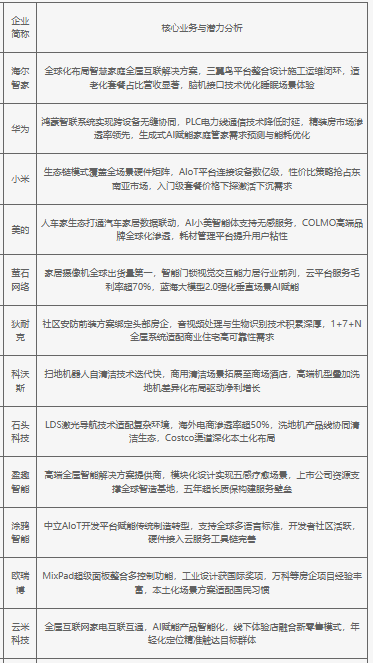
智能家居行业整体受益于技术融合(AI大模型/空间感知)与生态扩展(人车家互联),市场呈现全屋智能方案替代单品的结构性升级;政策与老龄化驱动适老化、绿色化细分赛道爆发,但面临数据安全合规、跨平台兼容性及同质化竞争等挑战,未来增长将取决于场景化服务深度、核心技术自研能力及全球化本地化布局效率。
2025年中国智能家居企业发展潜力分析

智能家居行业整体受益于技术融合(AI大模型/空间感知)与生态扩展(人车家互联),市场呈现全屋智能方案替代单品的结构性升级;政策与老龄化驱动适老化、绿色化细分赛道爆发,但面临数据安全合规、跨平台兼容性及同质化竞争等挑战,未来增长将取决于场景化服务深度、核心技术自研能力及全球化本地化布局效率。
2025年中国智能家居企业发展潜力分析
