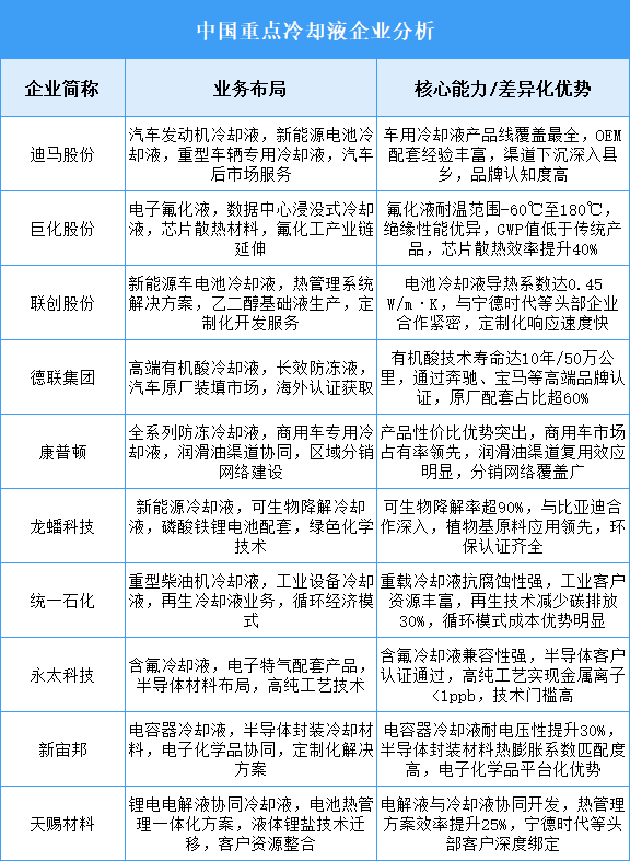
行业正经历从传统乙二醇型向有机酸、复合型等长效环保方向升级,技术竞争聚焦新能源车专用冷却液、数据中心浸没式冷却及生物可降解材料研发,应用领域从汽车发动机向电池热管理、服务器散热等新兴场景快速拓展。迪马股份以车用冷却液全系列产品主导汽车后市场;巨化股份借氟化冷却液技术突破电子芯片散热领域;联创股份依托新能源冷却液解决方案切入电动车供应链。

行业正经历从传统乙二醇型向有机酸、复合型等长效环保方向升级,技术竞争聚焦新能源车专用冷却液、数据中心浸没式冷却及生物可降解材料研发,应用领域从汽车发动机向电池热管理、服务器散热等新兴场景快速拓展。迪马股份以车用冷却液全系列产品主导汽车后市场;巨化股份借氟化冷却液技术突破电子芯片散热领域;联创股份依托新能源冷却液解决方案切入电动车供应链。
