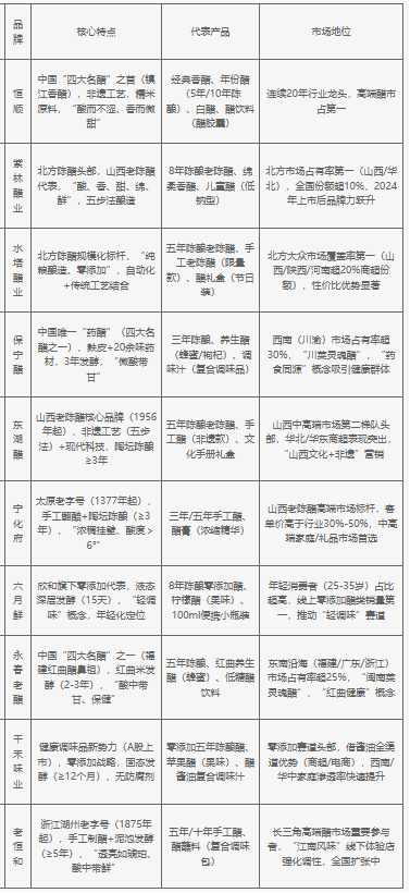
2025年中国最受消费者喜爱的主要食用醋品牌分别为:恒顺、紫林醋业、水塔醋业、保宁醋、东湖醋、宁化府、六月鲜、永春老醋、千禾味业、老恒和。
2025年中国食醋市场呈现“传统龙头稳固、区域特色鲜明、健康化与高端化并行”的竞争格局:恒顺、紫林、水塔三大头部品牌凭借规模、渠道与品牌力稳居第一梯队;东湖醋、永春老醋等区域名醋依托“非遗工艺+地域文化”强化本土认同,加速全国渗透;六月鲜、千禾味业等健康化新势力以“零添加”“轻调味”精准抓住年轻家庭需求,推动行业细分赛道升级;宁化府、老恒和等高端品牌则通过手工陈酿、年份醋等产品抢占品质消费与礼品市场。
2025年中国最受消费者喜爱的主要食用醋品牌分析
