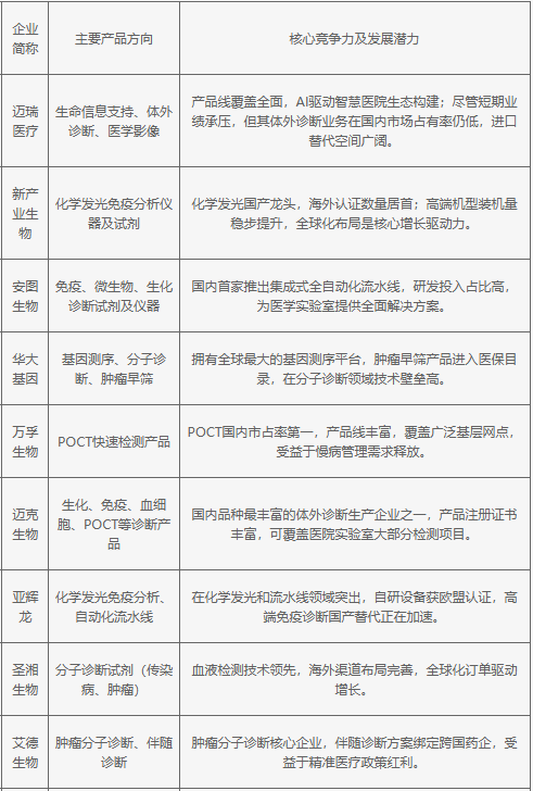
2025年中国体外诊断试剂行业十大潜力企业分别为:迈瑞医疗、新产业生物、安图生物、华大基因、万孚生物、迈克生物、亚辉龙、圣湘生物、艾德生物、达安基因。
迈瑞医疗凭借全面的产品线和智慧生态构建位居榜首;新产业生物与亚辉龙在化学发光领域优势突出,加速高端免疫诊断的进口替代;华大基因、圣湘生物与达安基因则在分子诊断技术领域各具特色;安图生物和迈克生物以丰富的产品组合与自动化解决方案见长;万孚生物领跑POCT市场,覆盖基层医疗;艾德生物深耕肿瘤精准诊断,绑定全球药企。
2025年中国体外诊断试剂行业十大潜力企业排行榜
