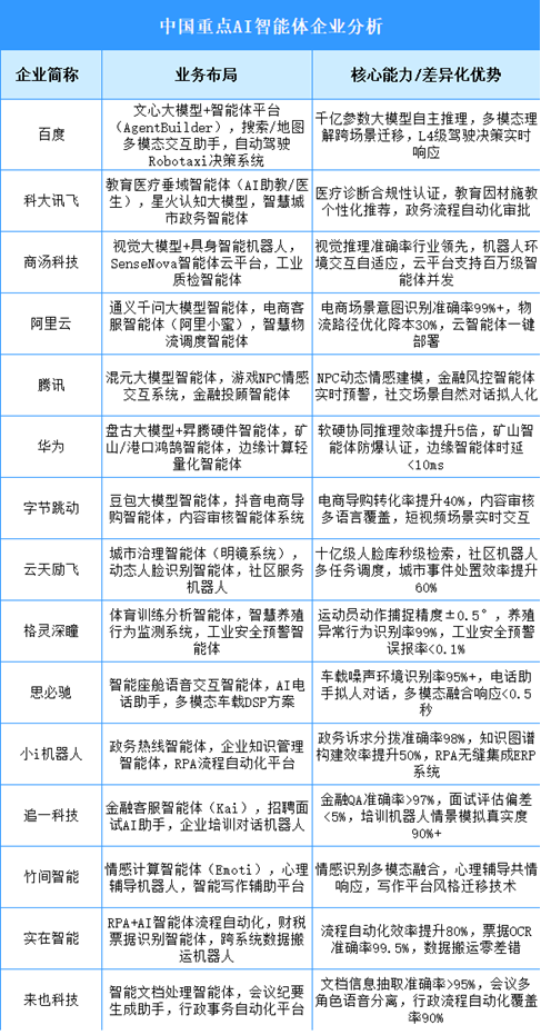
AI智能体行业进入多模态大模型与具身智能融合爆发期,技术竞争聚焦自主推理、环境交互及人机协同能力突破,政策驱动与场景落地双轮推动产业从技术研发向商业化加速转型。百度以文心大模型为基构建通用智能体生态;科大讯飞深耕教育医疗垂域智能体;商汤科技依托视觉大模型突破具身智能系统。

AI智能体行业进入多模态大模型与具身智能融合爆发期,技术竞争聚焦自主推理、环境交互及人机协同能力突破,政策驱动与场景落地双轮推动产业从技术研发向商业化加速转型。百度以文心大模型为基构建通用智能体生态;科大讯飞深耕教育医疗垂域智能体;商汤科技依托视觉大模型突破具身智能系统。
