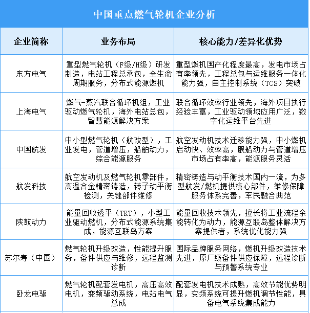
行业正处于从技术引进消化向自主创新突破的关键阶段,市场竞争聚焦于高参数、高效率、低排放燃机研发与智能化运维服务,应用场景从传统发电为主向分布式能源、工业驱动、舰船动力及油气输送等多元化领域加速拓展。东方电气以重型燃气轮机全链条自主化引领发电市场;中国航发借航空发动机技术积累开拓中小型燃机及能源动力领域;上海电气依托联合循环技术及国际化合作巩固市场地位。

行业正处于从技术引进消化向自主创新突破的关键阶段,市场竞争聚焦于高参数、高效率、低排放燃机研发与智能化运维服务,应用场景从传统发电为主向分布式能源、工业驱动、舰船动力及油气输送等多元化领域加速拓展。东方电气以重型燃气轮机全链条自主化引领发电市场;中国航发借航空发动机技术积累开拓中小型燃机及能源动力领域;上海电气依托联合循环技术及国际化合作巩固市场地位。
