2025年中国印制电路板行业十大潜力企业分别为深南电路、兴森科技、沪电股份、景旺电子、胜宏科技、东山精密、奥士康、崇达技术、博敏电子、世运电路。
深南电路作为国内PCB龙头,在5G通信板和IC载板领域技术领先;兴森科技和沪电股份分别聚焦IC载板与高端通信板,卡位半导体与算力基础设施赛道;景旺电子、胜宏科技等企业深耕汽车电子,伴随电动化、智能化趋势快速成长;东山精密凭借FPC全球优势持续拓展消费电子与汽车市场。
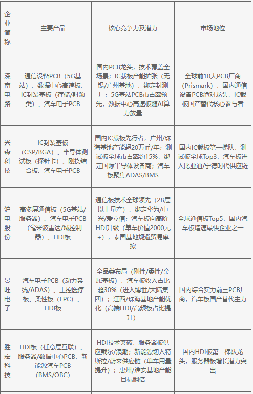
2025年中国印制电路板行业主要企业研究分析

2025年中国印制电路板行业十大潜力企业分别为深南电路、兴森科技、沪电股份、景旺电子、胜宏科技、东山精密、奥士康、崇达技术、博敏电子、世运电路。
深南电路作为国内PCB龙头,在5G通信板和IC载板领域技术领先;兴森科技和沪电股份分别聚焦IC载板与高端通信板,卡位半导体与算力基础设施赛道;景旺电子、胜宏科技等企业深耕汽车电子,伴随电动化、智能化趋势快速成长;东山精密凭借FPC全球优势持续拓展消费电子与汽车市场。
2025年中国印制电路板行业主要企业研究分析
