体外诊断作为精准医疗的关键基石,通过检测血液、体液等样本为疾病预防、诊断和治疗提供核心数据支撑。随着医疗诊断水平的提高和人们对健康需求的日益增长,体外诊断领域正迎来更加广阔的发展前景。
一、产业链
体外诊断产业链上游为生物原料、化学原料及电子元器件,属于技术高壁垒环节,是产业链中的核心利润环节。中游主要是研发与制造,包括生化诊断、免疫诊断、分子诊断、POCT、微生物诊断、血液检测等。下游主要是销售终端,主要包括医院、体检机构、疾控中心、血站等。
二、上游分析
1.重组蛋白
(1)全球市场规模
重组蛋白是运用基因工程和细胞工程等技术,获得的具有一定功能和活性的蛋白质。2024年全球重组蛋白市场规模约为74.7亿美元。2025年全球重组蛋白市场规模将继续增长至89.1亿美元,到2030年将超过160亿美元。
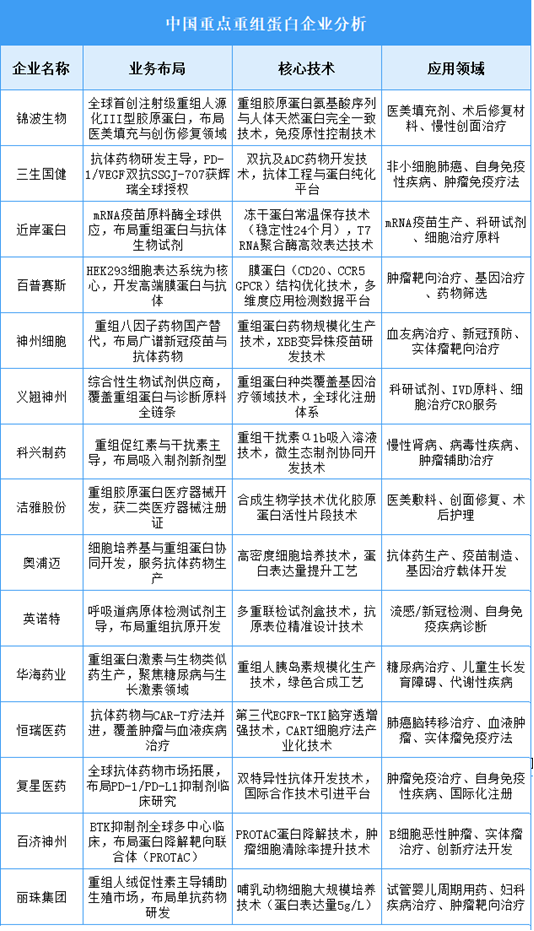
(2)重点企业分析
重组蛋白行业呈现技术突破与全球化双轮驱动特征,上游基因编辑技术将蛋白开发周期缩短至6-8个月,中游CDMO平台推动生产成本降低30%,下游应用从治疗向医美(胶原蛋白增速超60%)、科研(试剂市场规模年增25%)延伸。核心技术创新集中在双抗/ADC药物开发(临床有效率突破45%)、长效制剂(释放周期达30天)及常温保存技术(稳定性超24个月)。政策驱动下,MAH制度加速产业化,国产重组八因子等产品打破进口垄断,但海外临床数据互认仍需突破。预计2030年市场规模将突破5000亿元,形成长三角研发、珠三角制造、成渝医疗应用的集群格局。
2.光学镜头
(1)市场规模
光学镜头是光学成像系统中的核心组件,对成像质量起着关键作用。2024年中国光学镜头市场规模超170亿元。2025年中国光学镜头市场规模将达到181.2亿元。
(2)重点企业分析
行业正经历从手机摄像向车载光学、AR/VR、机器视觉等多元应用领域快速拓展,技术竞争聚焦高像素、大光圈、小型化及新型光学材料应用,产业链从光学设计向模组集成与算法协同持续延伸。舜宇光学以手机与车载镜头双轮驱动主导市场;欧菲光凭借模组集成能力巩固客户合作;联合光电依托安防镜头技术深耕专业领域。
3.传感器
(1)市场规模
智能传感器是具有信息采集、信息处理、信息交换、信息存储功能的多元件集成电路。2023年市场规模约为3324.9亿元,2024年市场规模约为3630亿元。2025年中国传感器市场规模将达到3802亿元。
(2)重点企业分析
在我国传感器企业中,大立科技是少数能够独立研发、生产红外热成像相关核心芯片,机芯组件到整机系统全产业链完整的高新技术企业,旗下传感器业务占比高达90%以上,主要生产红外温度成像传感器;华工科技是全球有影响力的传感器系统解决方案提供商,传感器产品主要应用于智慧出行、智慧家庭、智慧医疗、智慧城市等领域,具有较强的竞争优势。

三、中游分析
1.市场规模
随着我国医疗健康水平的不断提高、居民收入及生活水平的改善等,近年来我国体外诊断行业一直保持高速增长。2023年我国体外诊断市场规模达1253亿元,同比增长11.5%,2024年约为1370亿元。2025年中国体外诊断行业市场规模将超过1400亿元。
2.批准情况
从国家药监局批准的体外诊断试剂数量(含进口)来看,2024年批准的体外诊断试剂数量共662个,占整体的20%,比去年多230个。
3.试剂注册结构
2024年体外诊断试剂批准数量共662个,其中,国产三类诊断产品增长迅猛,2024年注册量达533个,同比增长40%,占总量的80.5%。进口诊断产品增长相对平稳,2024年注册129个,同比增长12%,占总量的19.5%,增速明显低于国产产品。
4.企业核心竞争力排行
当前行业整体受益于国产替代加速与技术创新,在政策驱动下基层医疗与出海需求成为核心增长引擎,未来增长将取决于高附加值产品研发、智能化生态构建及新兴市场本土化布局,拥有全产业链技术能力、高端设备研发实力及全球化渠道布局的企业将在行业变革中获得更大发展空间。
5.相关上市企业分析
目前,A股上市体外诊断相关企业,广东省数量最多,共8家。北京市共7家,排名第二。上海市和浙江省均为5家,并列第三。
四、下游分析
数据显示,截至2024年末全国共有医疗卫生机构109.2万个,其中医院3.9万个,在医院中有公立医院1.2万个,民营医院2.7万个;基层医疗卫生机构104.0万个,其中乡镇卫生院3.3万个,社区卫生服务中心(站)3.7万个,门诊部(所)39.8万个,村卫生室57.1万个;专业公共卫生机构9217个(不含卫生监督所、中心),其中疾病预防控制中心3429个。