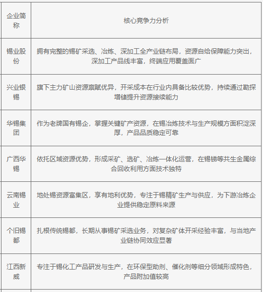
当前行业竞争已从资源禀赋的单一维度,转向资源掌控力、产业链协同效率、技术创新深度与下游市场响应速度的综合比拼,拥有稳定资源基础、深度延伸加工能力并能精准对接新能源、电子焊接等新兴领域需求的企业,正通过构建一体化与专业化相结合的优势巩固其领先地位。
2025年中国锡业企业核心竞争力

当前行业竞争已从资源禀赋的单一维度,转向资源掌控力、产业链协同效率、技术创新深度与下游市场响应速度的综合比拼,拥有稳定资源基础、深度延伸加工能力并能精准对接新能源、电子焊接等新兴领域需求的企业,正通过构建一体化与专业化相结合的优势巩固其领先地位。
2025年中国锡业企业核心竞争力
