汽车热管理技术因其通用的温控本质,应用边界正从传统车辆持续向外延伸。相同的热泵、液冷、温控技术方案在适应不同场景的特性后,可广泛应用于数据中心、储能系统、人形机器人等新兴领域,市场前景广阔。
一、汽车热管理定义
当前,汽车热管理正从传统的单一、独立系统向集成化、智能化、电动化方向快速发展。其核心目标是通过各子系统间的协同与热量高效流转,在保障电池安全、座舱舒适及电驱可靠的基础上,显著降低整车能耗,最终提升电动汽车的续航里程和全生命周期价值。
二、汽车热管理行业发展政策
汽车热管理系统是汽车电子的重要组成部分,受到汽车电子政策的影响。汽车电子是汽车产业中的重要一环,为行业的健康发展提供重要支撑,是国家优先发展和重点支持的产业。近年来,国家及政府层面出台了《促进国家级新区高质量建设行动计划》《关于深化智慧城市发展推进城市全域数字化转型的指导意见》《国家汽车芯片标准体系建设指南》等一系列产业政策鼓励汽车电子行业创新发展。

三、汽车热管理行业发展现状
1.中国汽车产销量
2025年8月,汽车产销分别完成281.5万辆和285.7万辆,环比分别增长8.7%和10.1%,同比分别增长13%和16.4%。2025年1-8月,汽车产销分别完成2105.1万辆和2112.8万辆,同比分别增长12.7%和12.6%。
2.全球汽车热管理应用结构
动力系统热管理在传统燃油车上主要是针对发动机的冷却,在新能源汽车上则主要是调节三电系统的温度。目前,全球汽车热管理市场中,新能源车中较高,约55%,传统燃油车占比约为45%。
3.中国汽车热管理系统市场规模
2023年中国汽车热管理市场规模约1800-2000亿元,占全球35%以上;至2030年,市场规模预计将达4000-4500亿元,年复合增长率约为15-18%,主要是因为中国新能源车销量及渗透率增速更高。
4.新能源汽车热管理内销情况
新能源汽车快速发展带动了热管理系统的规模增长,2024年中国新能源汽车热管理系统内销额达到676亿元,同比增长20%。随着新能源汽车技术升级,智能化、信息化、自动驾驶等功能的不断完善,2025年中国新能源汽车热管理系统规模将达758亿元。
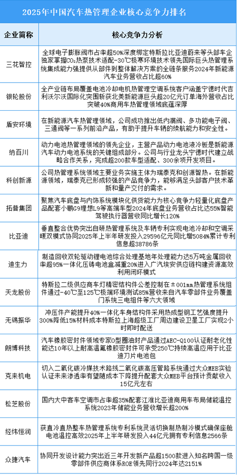
5.企业核心竞争力
中国汽车热管理产业已呈现技术多元化与市场全球化深度融合的格局,头部企业通过突破核心部件自研、系统集成创新及绿色低碳工艺,显著提升全球竞争力与国产化替代率;产业链纵向深化从传统热管理向新能源三电热管理及储能温控的延伸,横向拓展至国际高端市场与跨领域应用,依托规模化制造与敏捷供应链构建壁垒。在新能源汽车渗透率提升及智能化驱动下,行业以高强度研发投入、国际认证获取及生态协同加速从零部件供应商向系统解决方案商转型,海外市场从产品输出向技术标准与品牌输出升级。

四、汽车热管理行业重点企业
1.三花智控
浙江三花智能控制股份有限公司的主营业务是制冷空调电器零部件业务和汽车零部件业务。三花智控的主要产品是四通换向阀、电磁阀、微通道换热器、Omega泵、热力膨胀阀、电子膨胀阀、电子水泵、新能源车热管理集成组件。
2025年上半年实现营业收入162.63亿元,同比增长18.92%;实现归母净利润21.1亿元,同比增长39.27%。2025年上半年主营产品包括制冷空调电器零部件、汽车零部件,营收分别占整体的63.88%、36.12%。
2.银轮股份
浙江银轮机械股份有限公司的主营业务是油、水、气、冷媒间的热交换器、汽车空调等热管理产品以及后处理排气系统相关产品的研发、生产与销售。银轮股份的主要产品是商用车产品系列、乘用车产品系列、工程机械产品系列、数字与能源产品系列。
2025年上半年实现营业收入71.68亿元,同比增长16.51%;实现归母净利润4.41亿元,同比增长9.43%。2025年上半年主营产品包括热交换器、贸易,营收分别占整体的88.73%、0.76%。
3.盾安环境
浙江盾安人工环境股份有限公司的主营业务是制冷配件、制冷空调设备、新能源汽车热管理核心零部件的研发、生产和销售。盾安环境的主要产品是截止阀、四通阀、电子膨胀阀、电磁阀、储液器、小型压力容器、换热器、集成管路组件。
2025年上半年实现营业收入67.29亿元,同比增长6.04%;实现归母净利润5.35亿元,同比增长12.87%。2025年上半年主营产品包括制冷空调零部件产业、制冷设备产业、新能源汽车热管理产业,营收分别占整体的80.42%、7.18%、7.15%。
4.纳百川
纳百川新能源股份有限公司成立于2007年10月29日,总部位于浙江省温州市泰顺县,是一家专注于新能源汽车动力电池热管理、燃油汽车动力系统热管理及储能电池热管理相关产品研发、生产与销售的高新技术企业。公司主要产品包括电池液冷板、电池集成箱体、发动机散热器等。
5.科创新源
深圳科创新源新材料股份有限公司的主营业务是高分子材料产品及热管理系统产品的研发、生产及销售。科创新源的主要产品是防水密封材料、绝缘防火材料、散热金属结构件、汽车密封条。
2025年上半年实现营业收入5.41亿元,同比增长43.88%;实现归母净利润0.18亿元,同比增长500%。2025年上半年主营产品包括散热金属结构件、汽车密封条、绝缘防火材料,营收分别占整体的56.03%、16.51%、13.65%。
五、汽车热管理行业发展前景
1.技术集成化提升系统能效
汽车热管理系统正从分散的独立模块向高度集成的方向演进。通过采用“八通阀”等集成化方案,系统能够统筹管理电池、电机电控和乘员舱的热量,实现热量的高效循环和按需分配。这种集成化设计不仅减少了零部件数量,降低了系统复杂度,还能显著提升热能利用效率,减少电能消耗,从而有效缓解新能源汽车的续航焦虑,并降低系统的整体成本和重量。
2.新型制冷剂应用推动环保转型
为应对全球变暖和环保法规要求,汽车热管理行业正加速淘汰传统制冷剂,转向采用低全球变暖潜能值(GWP)的环保制冷剂,如R744(二氧化碳)和R290(丙烷)。虽然新型制冷剂在应用过程中面临着系统耐压性、安全性以及技术成熟度等方面的挑战,但这条技术路径推动了压缩机和热交换器等核心部件的重新设计和技术升级,为行业带来了新的增长点,同时也助力中国汽车产业实现绿色低碳转型,与国际环保标准接轨。
3.智能化控制优化能量管理
人工智能和大数据技术开始深度融入热管理系统。通过智能算法和云端数据,系统能够预测用户的用车习惯、实时分析车辆工况及外部环境变化,从而对热管理策略进行动态调整,实现能量的精细化管理和个性化舒适控制。这种智能化控制不仅提升了用户的驾乘体验,还能在不增加硬件成本的前提下,进一步降低能耗,延长续航里程,是提升产品竞争力的关键。