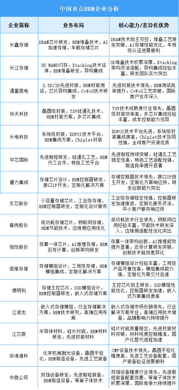
行业正经历从传统存储向AI驱动的高性能计算转型关键期,技术竞争聚焦堆叠工艺、先进封装及接口速度突破,应用需求从高端服务器向AI训练、自动驾驶及智能边缘计算加速渗透。长鑫存储以DRAM技术积累主导HBM研发;长江存储借3D堆叠经验切入新兴市场;通富微电依托先进封装能力卡位产业链核心环节。

行业正经历从传统存储向AI驱动的高性能计算转型关键期,技术竞争聚焦堆叠工艺、先进封装及接口速度突破,应用需求从高端服务器向AI训练、自动驾驶及智能边缘计算加速渗透。长鑫存储以DRAM技术积累主导HBM研发;长江存储借3D堆叠经验切入新兴市场;通富微电依托先进封装能力卡位产业链核心环节。
