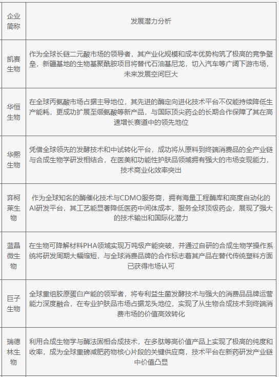
整体而言,该行业在国家级战略支持与绿色转型需求的双重驱动下正迎来爆发性增长,领先企业已从关键技术突破迈向规模化商业应用,竞争焦点在于能否将合成生物学等底层技术的创新高效转化为具有成本优势和市场颠覆力的终端产品,同时积极构建从实验室研发、智能化生产到全球化市场开拓的全链条能力,未来能否在医药健康、绿色材料、消费品及碳中和等多元赛道中精准卡位并快速放量,将是决定企业能否在产业黄金发展期中最终胜出的关键。
2025年中国生物制造企业发展潜力分析

整体而言,该行业在国家级战略支持与绿色转型需求的双重驱动下正迎来爆发性增长,领先企业已从关键技术突破迈向规模化商业应用,竞争焦点在于能否将合成生物学等底层技术的创新高效转化为具有成本优势和市场颠覆力的终端产品,同时积极构建从实验室研发、智能化生产到全球化市场开拓的全链条能力,未来能否在医药健康、绿色材料、消费品及碳中和等多元赛道中精准卡位并快速放量,将是决定企业能否在产业黄金发展期中最终胜出的关键。
2025年中国生物制造企业发展潜力分析
