储能电芯,即储能电池的电极组件,是储能电池的核心部分,其主要功能是储存电能并在需要时提供电能。2025年以来,海外储能需求爆发式增长,令国内储能电芯企业订单激增。
一、产业链
涂布机、搅拌机等;中游为储能电芯制造,随后封装集成制成电池组、储能系统集成;下游为终端应用,储能电池应用领域广泛,包括电源侧、电网侧和用户侧等。
二、上游分析
1.正极材料
(1)出货量
随着新能源汽车、智能手机等电子产品的普及,锂电池正极材料的市场需求持续增长。近年来,得益于新能源汽车的发展,我国锂电池正极材料出货量快速增长。2024年中国正极材料出货量335万吨,同比增长35%。2025年中国正极材料出货量将超过400万吨。
(2)重点企业分析
国内正极材料企业已具备全球竞争力,市场集中度相对较高,磷酸铁锂材料重点企业包括湖南裕能、德方纳米、万润能源、融通高科等,三元材料重点企业包括容百科技、天津巴莫、厦钨新能、南通瑞翔等。
2.负极材料
(1)出货量
受益于国内外新能源汽车等终端市场增长拉动,我国锂电池相关行业发展快速,负极材料市场需求增大。2024年中国锂电负极材料出货量208万吨,同比增长26%。2025年出货量将进一步增长至241万吨。
(2)企业产量排行
2025年上半年,杉杉科技在人造石墨领域表现抢眼,出货量稳居行业前列,占负极行业总出货量的21%。贝特瑞排名第二,人造石墨出货量保持强劲势头。其次分别为中科星城、尚太科技、凯金新能源、璞泰来、东岛新能源、浙江碳一、翔丰华、河北坤天。

3.电解液
(1)出货量
电解液在锂电池正、负极之间起到传导离子的作用,是锂离子电池获得高电压、高比能等优点的保证。2024年中国电解液市场出货量147万吨,同比增长32%。2025年出货量将达167万吨。
(2)重点企业分析
随着新能源汽车、储能等领域的蓬勃发展,电解液作为锂离子电池的关键材料之一,其市场需求持续增长。电解液企业纷纷在华东、华南等地区扩建产能,以满足市场需求。具体如图所示:
4.隔膜
(1)出货量
近年来,中国隔膜企业全球供应能力不断提高,锂电池隔膜出货量大幅增长。2024年中国锂电隔膜出货量223亿平米,同比增长30%,其中湿法隔膜出货173亿平米,干法隔膜出货50亿平米。2025年出货量将达267万吨。
(2)出货量排名
从企业来看,2024年上海恩捷以接近70亿平米的出货量排名行业第一,但是其市场份额相对2023年有所下降。星源材质以40亿平米的出货量排名行业第二。2024年出货量前十企业中还包括河北金力、中材科技、惠强新材、中兴新材、江苏厚生、蓝科途、璞泰来卓勤和北星新材。
三、中游分析
1.全球出货量
得益于全球能源转型加速及各国电力系统的建设需求,全球储能电芯出货量快速增长,2024年全球储能电芯出货量超320GWh。2025年上半年全球储能电芯出货规模达到240.21GWh,同比增加106.1%。
2.中国储能电芯出货量
2024年中国储能锂电池出货在全球市场占比超过93%,中国储能电芯出货量达301GWh。2025年出储能电芯货量将达387GWh,到2030年将超过800GWh。
3.市场结构
目前,全球储能电芯市场以大储电芯为主。2025年上半年,全球大储电芯出货量达到218.57GWh,占整体市场的91%。小储电芯出货量达到21.64GWh,占整体市场的9%。
4.竞争格局
全球储能电芯市场集中度持续保持高位,2025年上半年,前十企业市场份额总和达91.2%。其中,宁德时代排名第一。
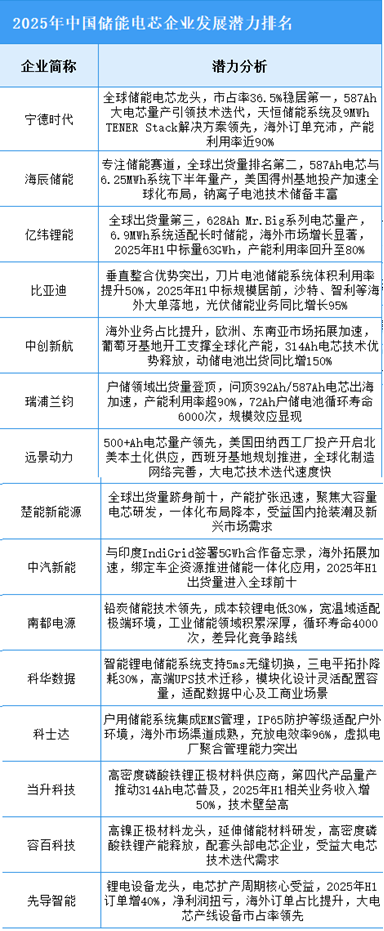
5.企业潜力排行
当前行业处于供需反转与技术跃迁双重驱动阶段:海外需求爆发与国内政策刺激推动市场从过剩转为紧缺,头部企业产能利用率超90%且订单排期延长;技术迭代加速,314Ah电芯成为主流,500Ah+大电芯量产竞赛开启,推动系统成本下降25%以上;中国企业全球份额突破75%,前十强垄断格局固化,未来竞争聚焦全球化产能布局、钠电/固态等新技术突破及长时储能场景适配。风险在于产能扩张后可能再度过剩、原材料价格波动及海外政策不确定性,企业需平衡短期扩产与长期技术投入以维持优势。
6.相关上市企业分析
目前,A股上市储能电芯相关企业中,广东省分布最多,共16家。江苏省和浙江省分别有6家和5家,排名第二第三。

四、下游分析
1.累计装机情况
截至2024年底,累计投运电站1473座、总装机62.13GW/141.37GWh。2025年国内电化学储能累计装机将继续增长,达到62.5GW/163.7GWh。
2.项目应用场景
截至2024年底,电网侧、电源侧、用户侧电化学储能装机占比分别为57.01%、41.22%、1.77%,主要应用场景为独立储能和新能源配储,合计占比95%。