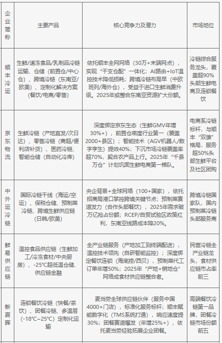
2025年中国食品冷链物流行业十大潜力企业分别为:顺丰冷运、京东物流、中外运冷链、鲜易供应链、新夏晖、万纬冷链、荣庆物流、安鲜达、中集冷链装备、医然股份。
2025年中国食品冷链物流行业十大潜力企业榜单涵盖综合服务、跨境供应链、垂直领域及装备制造等多元方向:顺丰冷运以全网网络与AI技术领跑综合服务,京东物流依托生态与下沉市场稳居电商冷链第一梯队,中外运借央企背景发力跨境与预制菜,鲜易聚焦全产业链及餐饮绑定,新夏晖凭标准化服务称雄高端餐饮冷链,万纬以产地仓与绿色技术突围,荣庆深耕公路运输与医药冷链,安鲜达专攻生鲜电商垂直场景,中集冷链领跑装备制造并拓展运营,医然则成医药冷链细分赛道隐形冠军。
2025年中国食品冷链物流行业十大潜力企业排行榜
