我国有色金属行业快速发展,现已成为全球最大的有色金属生产国、消费国和贸易国之一。当前,在全球绿色低碳转型、人工智能技术浪潮兴起,以及国内以战略性新兴产业和未来产业为核心的新质生产力蓬勃发展的多重历史性机遇驱动下,行业正迎来广阔的发展前景。
一、有色金属的定义
有色金属,通常也称为非铁金属,是指除铁、铬、锰及其合金以外的所有金属的统称。简单来说,铁家族以外的金属,基本上都属于有色金属。有色金属种类繁多,可以根据其物理、化学特性及价值等,划分为五大类:
二、有色金属行业发展政策
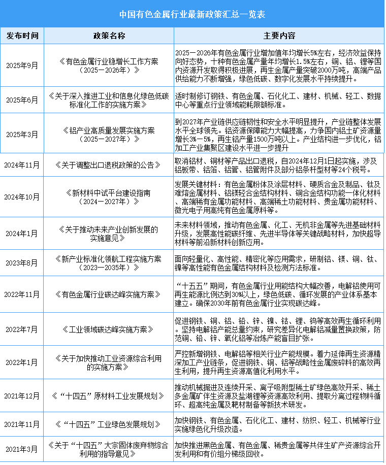
近年来,我国政府相关部门发布了《有色金属行业稳增长工作方案(2025—2026年)》《关于深入推进工业和信息化绿色低碳标准化工作的实施方案》《标准提升引领原材料工业优化升级行动方案(2025—2027年)》等一系列政策,围绕“反内卷、保增长、促转型”核心目标,严控产能、强化资源保障、发展循环经济及高端材料,推动产业绿色化、智能化升级。
三、有色金属行业发展现状
1.有色金属行业工业增加值
我国有色金属行业经济效益保持向好态势。2024年,中国规模以上有色金属矿采选业增加值累计增长3.7%,规模以上有色金属冶炼和压延加工业增加值累计增长9.7%。2025年1-10月,中国规模以上有色金属矿采选业增加值累计增长7.7%,规模以上有色金属冶炼和压延加工业增加值累计增长7.3%。

2.全球主要有色金属产量
近年来,得益于基础设施投资增加及可再生能源技术对主要金属的需求日益增长,全球主要有色金属产量呈稳步上升趋势。全球主要有色金属产量从2021年的46410万吨增长至2024年的52430万吨,年均复合增长率为4.1%。2025年全球主要有色金属产量将达到53800万吨,2026年产量将达到55300万吨。

3.中国十种有色金属产量
近年来,我国有色金属行业快速发展,已成为全球最大的有色金属生产国。2024年中国规模以上十种常用有色金属产量7918.8万吨,比上年增长4.3%。2025年中国规模以上十种常用有色金属产量将达到8314.7万吨,2026年产量将达到8730.5万吨。
4.有色金属行业企业营收
中国规模以上有色金属企业收入继续保持较快增长。2024年,中国规模以上有色金属矿采选业企业实现营业收入3769.9亿元,增长8.9%,规模以上有色金属冶炼和压延加工业企业实现营业收入86019.1亿元,增长16.1%。2025年1-10月,中国规模以上有色金属矿采选业企业实现营业收入3463.2亿元,增长14.1%,规模以上有色金属冶炼和压延加工业企业实现营业收入79178.8亿元,增长14.2%。
5.有色金属行业重点公司名单
根据中国有色金属工业协会发布的“2024年中国有色金属企业营业收入50强名单”,2024年中国有色金属50强企业合计实现营业收入6.7万亿元,同比增长7.4%。具体来看,江西铜业营收蝉联榜首,魏桥创业和中国铝业位列第二和第三。2024年,有色金属企业营业收入50强入围底线超过240亿元,其中,营业收入超千亿元的企业达21家,占入围企业家数的42%。以下是50强名单:
四、有色金属行业重点企业
1.江西铜业
江西铜业股份有限公司的主要业务涵盖了铜和黄金的采选、冶炼与加工;稀散金属的提取与加工;硫化工以及贸易等领域,并且在铜以及相关有色金属领域建立了集勘探、采矿、选矿、冶炼、加工于一体的完整产业链,是中国重要的铜、金、银和硫化工生产基地。产品包括:阴极铜、黄金、白银、硫酸、铜杆、铜管、铜箔、硒、碲、铼、铋等50多个品种,其中,“贵冶牌”、“江铜牌”以及恒邦股份的“HUMON-D牌”阴极铜为伦敦金属交易所注册产品,“江铜牌”黄金、白银为伦敦金银市场协会注册产品。
2025年前三季度,江西铜业营业收入为3960.47亿元,同比下降0.08%,归母净利润为60.23亿元,同比增长20.85%。上半年,公司主营产品中,阴极铜营收占比50.21%,铜杆线占比19.55%,黄金占比14.50%,铜精矿、稀散及其他有色金属占比6.91%,白银占比3.21%,铜加工产品占比2.66%。
2.魏桥创业
山东魏桥创业集团有限公司是一家从棉油厂发展而来,业务横跨纺织与铝业两大核心板块的特大型民营企业。宏创控股是山东魏桥创业集团的上市子公司,营业范围涵盖铝板带箔的研发、生产与销售,主要产品为铝板带、家用箔、容器箔、药用箔、装饰箔等,广泛应用于食品和医药包装、建筑装饰等多个领域。
2025年前三季度,宏创控股实现营业总收入20.26亿元,同比下降20.82%,归母净利润亏损1.7亿元,上年同期亏损5113.3万元。
3.中国铝业
中国铝业股份有限公司是中国铝行业的头部企业,综合实力位居全球铝行业前列。公司的主要业务包括铝土矿、煤炭等资源的勘探开采,氧化铝、原铝、铝合金及炭素产品的生产、销售、技术研发,国际贸易,物流产业,火力及新能源发电等。公司氧化铝、精细氧化铝、电解铝、高纯铝及金属镓的产能均位居世界第一。
2025年前三季度,中国铝业主营收入1765.16亿元,同比上升1.57%,归母净利润108.72亿元,同比上升20.65%。上半年,公司原铝收入747.6亿元,占比64.23%,氧化铝收入326.2亿元,占比28.03%。
4.金川集团
金川集团股份有限公司成立于1959年,总部位于甘肃金昌,是甘肃省人民政府控股的特大型采、选、冶、化、深加工联合企业,主要生产镍、铜、钴、黄金、白银、铂族贵金属及先进有色金属材料和化工产品等,产品广泛应用于建筑、机械、石油化工、新能源及电池制造、生物医用等现代工业和国民经济各领域。
5.紫金矿业
紫金矿业是一家在全球范围内从事金属矿产资源勘查和开发为主、上海A股和香港H股两地整体上市的大型跨国矿业集团。在历经紫金山低品位金铜矿开发、全国大发展、全球化布局三次重大战略升级,目前已在国内17个省(区)和海外18个国家拥有超过30个重要矿业基地,公司海外资源储量、产量、利润和员工人数均超过国内,矿产铜、金、锌产量中国第1,分别位居全球第4、第6、第4位。
2025年前三季度,紫金矿业实现营收2542亿元,同比上涨10.33%,归母净利润378.64亿元,同比上涨55.45%。上半年,公司矿山产金收入占比15.77%,冶炼产铜收入占比15.55%,冶炼产锌收入占比2.54%,矿山产电解铜收入占比2.46%,矿山产电积铜收入占比1.90%,矿山产锌收入占比1.58%,矿山产银收入占比0.76%,铁精矿收入占比0.23%。
五、有色金属行业发展前景
1.政策驱动绿色低碳转型
国家层面出台《有色金属行业碳达峰实施方案》等政策,明确2025年再生金属供应占比达24%以上、2030年电解铝可再生能源比例超30%的量化目标,推动电解铝产能向可再生能源富集地区转移、燃煤自备电向网电转化,并配套推广新型稳流保温铝电解槽等节能设备。政策通过碳足迹管理体系建设、绿电铝评价及碳排放权交易市场支持,引导企业降低化石能源依赖,构建绿色低碳产业体系,再生铝单位产品能耗与碳排放仅为电解铝的5%和2%,年减排潜力超1亿吨,形成显著的环保与成本优势。
2.技术创新与产业升级赋能
政策聚焦高端材料研发与数字化转型,推动超高纯金属、铜合金结构功能一体化材料、稀土新材料等攻关突破,支持低碳冶炼工艺中试平台及行业大模型建设。通过“人工智能+有色金属”行动、5G+工业互联网应用及数字化能碳管理中心推广,培育智能制造标杆工厂,提升产品品质与附加值。例如,高端铝材、铜材、镁合金等在新能源、半导体、航空航天领域的扩大应用,推动行业向高端化、智能化、绿色化转型,增强产业链供应链韧性。
3.资源保障与贸易结构优化
实施新一轮找矿突破战略行动,科学投放矿业权,支持低品位、共伴生资源绿色高效采选冶技术攻关,提高资源回采率、选矿回收率和综合利用率。再生资源回收体系完善及废旧动力电池、光伏组件等综合利用,推动赤泥、锂渣等大宗固废资源化利用。进出口管理方面,通过钨、锑、白银出口国营贸易企业资质审核(要求银行授信≥2亿元、ISO9000/ISO14000认证等),优化进口原料结构,释放高端制造用材、稀土、钨等稀有金属出口潜力,同时推进境外铜、铝、镍、稀贵金属生产基地建设,深化与周边国家合作,提升国际资源配置能力与贸易结构质量。