智能算力即人工智能算力,是面向人工智能应用,提供人工智能算法模型训练与模型运行服务的计算机系统能力。智能算力作为支撑人工智能技术运算和处理能力的关键要素,正经历着前所未有的增长。
一、智能算力定义
智能算力作为驱动人工智能从技术迈向产业的核心引擎,其发展已呈现出芯片多元化、场景精细化、服务普惠化的鲜明趋势;未来,随着大模型技术的不断突破和AI应用场景的持续深化,智能算力将朝着算效更高、能耗更低、获取更便捷的方向演进,并通过“训推一体”的融合架构更好地支撑AI产业化落地,成为数字经济时代的关键生产力。
二、智能算力行业发展政策
智能算力是算力行业的核心增长引擎和价值制高点,受到算力行业政策的影响。近年来,中国高度重视算力产业的发展,相关部门相继出台了《算力基础设施高质量发展行动计划》《关于深入实施“东数西算”工程加快构建全国一体化算力网的实施意见》《算力互联互通行动计划》等一系列政策文件,推动算力基础设施建设与技术创新,为数字经济高质量发展提供有力支撑。

三、智能算力行业发展现状
1.算力市场结构
从内部结构来看,智能算力占比快速上升,已成为算力市场增长核心动力。2024年,中国智能算力规模达90EFLOPS,在算力总规模中占比提升至32%。根据《算力基础设施高质量发展行动计划》,2025年智能算力占比将进一步提高至35%。
2.智能算力规模
2024年,中国智能算力规模达725.3百亿亿次/秒(EFLOPS),同比增长74.1%,增幅是同期通用算力增幅(20.6%)的3倍以上。2025年中国智能算力规模将达到1037.3EFLOPS。
3.智能算力市场规模
受到市场需求的影响,2024年中国智能算力市场规模约为1350.44亿元,增长率达86.9%。2025年中国智能算力市场规模将接近2000亿元。
4.下游应用情况
智能算力主要应用于互联网领域,占比达53.27%。其次为服务、政府两大领域,占比为17.8%、8.67%。
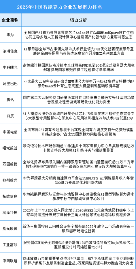
5.企业潜力排行
当前行业正处于国产化替代与技术升级双轮驱动阶段,AI大模型训练、智能驾驶演进及企业智能化转型催生巨大算力需求。头部企业凭借全栈技术能力、规模化集群建设及绿色低碳技术构建核心壁垒,液冷、光模块等细分领域创新显著提升算力效率。政策支持加速国产芯片与软硬件生态成熟,算力资源调度与跨地域协同能力成为竞争关键。未来发展将更侧重于自主可控技术突破、全球化市场拓展及普惠化服务能力,然而芯片性能差距、能源消耗压力及国际竞争风险仍需通过高强度研发投入与生态协同应对,具备原创技术、资源整合能力及适应快速迭代需求的企业将获得更大发展空间。

四、智能算力行业重点企业
1.浪潮信息
浪潮电子信息产业股份有限公司的主营业务是服务器等云计算基础设施产品的研发、生产、销售。浪潮信息的主要产品是云计算、大数据、人工智能等各类创新IT产品和解决方案。
2025年上半年实现营业收入801.92亿元,同比增长90.64%;实现归母净利润7.99亿元,同比增长33.84%。2025年上半年服务器产品营收占整体的93.88%,存储类、交换类等产品营收占整体的6.03%。
2.中科曙光
曙光信息产业股份有限公司的主营业务是高端计算机、存储、安全、数据中心产品的研发及制造。中科曙光的主要产品是高端计算机、存储产品、网络安全产品、云计算服务、数据中心、计算服务。
2025年上半年实现营业收入58.5亿元,同比增长2.42%;实现归母净利润7.29亿元,同比增长29.48%。2025年上半年IT设备营收占整体的88.79%,软件开发、系统集成及技术服务营收占整体的11.15%。
3.寒武纪
中科寒武纪科技股份有限公司的主营业务是应用于各类云服务器、边缘计算设备、终端设备中人工智能核心芯片的研发、设计和销售,以及为客户提供芯片产品。寒武纪的主要产品是云端智能芯片及板卡、智能整机、边缘产品线、IP授权、基础系统软件平台、智能计算集群系统业务。
2025年上半年实现营业收入28.81亿元,同比增长4332.31%;实现归母净利润10.38亿元,同比增长295.85%。2025年上半年主营业务包括云端产品线、边缘产品线,营收分别占整体的99.62%、0.05%。
4.中际旭创
中际旭创股份有限公司的主营业务是高端光通信收发模块以及光器件的研发、生产及销售。中际旭创的主要产品是光通信收发模块、光组件、汽车光电子。
2025年上半年实现营业收入147.89亿元,同比增长36.95%;实现归母净利润39.95亿元,同比增长69.42%。2025年上半年主营产品包括光通信收发模块、汽车电子、光组件,营收分别占整体的97.58%、1.74%、0.67%。
5.工业富联
富士康工业互联网股份有限公司的主营业务为设计、研发、制造和销售通信及移动网络设备、云计算、工业互联网及机器人等电子设备产品。工业富联主要产品有网络设备、电信设备、通信网络设备高精密机构件、服务器、存储设备、云服务设备高精密机构件、精密工具、工业机器人(含周边设备、结构件)。
2025年上半年实现营业收入3607.6亿元,同比增长35.58%;实现归母净利润121.13亿元,同比增长38.61%。
五、智能算力行业发展前景
1.技术融合驱动产业效能跃升
智能算力行业通过算网融合与异构计算技术突破,显著提升资源利用与任务处理效率。算网大脑系统实现跨地域算力节点的智能编排与调度,支撑AI大模型训练中断恢复与大规模并行计算稳定性;存算一体架构突破数据搬运瓶颈,降低边缘侧推理延迟。此类技术推动算力服务从粗放供给转向精准适配,为智能制造、自动驾驶等高并发场景提供低时延、高可靠的计算基础。
2.场景赋能激活产业创新潜力
智能算力向工业、医疗、金融等垂直领域深度渗透,催生变革性应用。工业互联网通过数字孪生技术优化产线动态调度,实现故障预测与能效管理;医疗领域依托多模态大模型加速新药研发与影像诊断分析;智慧城市构建全域感知网络,支撑交通流实时优化与公共安全预警。场景创新推动算力从通用资源升级为行业专属解决方案,释放数据要素价值。
3.绿色转型重塑可持续发展路径
低碳技术重构算力基础设施能耗结构。液冷散热系统实现机柜级全浸没冷却,结合西部绿电优势降低碳排放强度;AI能效优化平台动态调控负载分配,减少空闲算力资源损耗。绿色实践既响应双碳目标,又通过降低运营成本提升企业竞争力,为行业构建ESG合规壁垒。