诺拓咨询

2025年中国AI玩具行业最新政策深度研究分析

发布日期: 10/23/2025


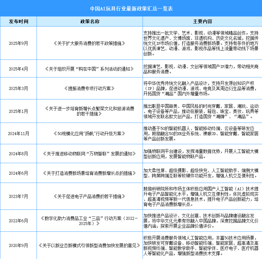
    AI玩具作为人工智能技术与传统玩具产业深度融合的产物,近年来受到国家及地方政府的高度重视。政策层面,国家持续推进“人工智能+”行动计划,为AI玩具产业发展创造有利环境,各地政府也积极响应,出台多项专项政策,推动AI玩具产业创新发展。

图片