海洋渔业是海洋产业的重要组成部分,对农业农村经济和海洋经济发展贡献显著。推动海洋经济高质量发展,海洋渔业前景广阔、大有可为。面向辽阔征途,海洋渔业之可为,体现在国家安全和长远发展等层面兼具多重战略意义。
一、海洋渔业定义
当前海洋渔业正从传统捕捞向多元化、可持续方向快速发展,产业形态由单一的捕捞生产逐步拓展为集养殖、加工、休闲和资源保护于一体的综合体系,产业链持续延伸升级,资源养护与生态平衡日益受到重视,现代化、集约化养殖模式的比重不断提升,推动整个产业向高质量方向发展。
二、海洋渔业行业发展政策
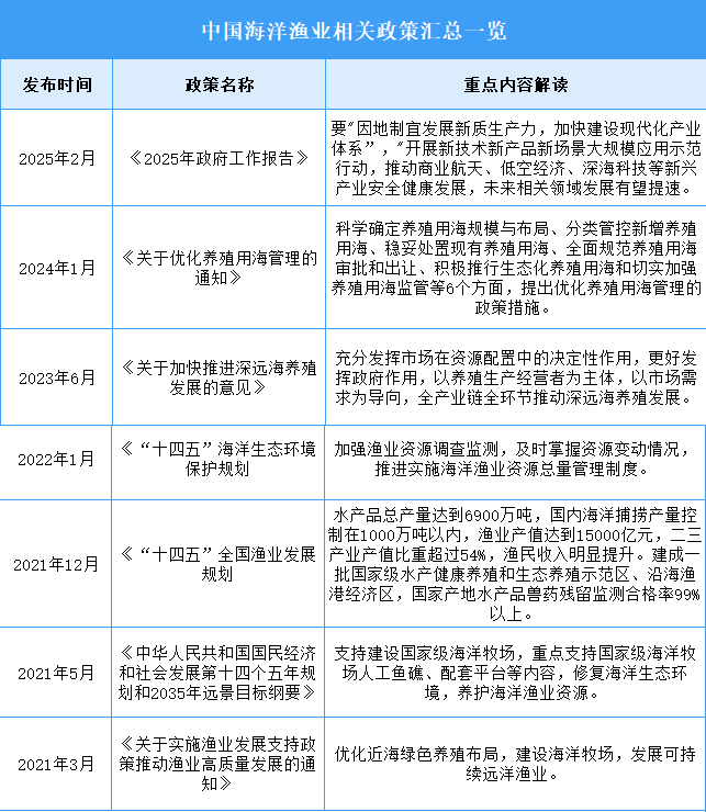
海洋渔业是一个综合性的生产事业,涵盖了捕捞、养殖、加工、物流和销售等多个环节。近年来,海洋渔业受到国家政府大力支持,《关于优化养殖用海管理的通知》《关于加快推进深远海养殖发展的意见》《扩大内需战略规划纲要(2022-2035年)》等政策的发布为海洋渔业的可持续发展提供了有力保障。

三、海洋渔业行业发展现状
1.增加值
2024年实现增加值4880亿元,比上年增长4.0%。海洋渔业现代化建设加快推进,养捕结构进一步优化,水产种业振兴和深远海养殖促进水产品消费升级,“互联网+设施渔业”助力海水养殖不断向绿色化、智能化转型,海洋水产品稳产保供能力持续提高。2025年我国海洋渔业将达5070亿元。
2.海洋捕捞
中国捕捞渔业产量连续多年全球第一,并大力建设“海洋牧场”,中国海洋捕捞产量也稳定增长。2024年中国海洋捕捞产量达962.32万吨,同比增长0.5%。2025年中国海洋捕捞产量将达964万吨。
3.远洋渔业
近年来,我国严格控制远洋渔业规模,坚持远洋渔船数量控制在3000艘以内、远洋渔业总产量控制在230万吨左右的目标。2024年,全国远洋渔业产量218.91万吨,同比下降5.74%,占水产品总产量的2.98%。2025年全国远洋渔业产量将继续下降到215万吨。
4.海水养殖
2024年中国海水养殖面积2240.06千公顷,同比增长1.14%。2025年中国海水养殖面积将达2313千公顷。
5.企业潜力排行
整体来看,该行业的领先企业正围绕构建从种苗、饲料、养殖到加工、销售的全产业链一体化能力展开竞争,未来的发展关键在于从传统的近海捕捞向远洋渔业和生态养殖转型的速度与深度,同时企业需要积极拥抱智能化和数字化技术以提升生产效率和资源利用率,并通过发展精深加工和品牌建设来提升产品附加值和市场竞争力,此外对海洋牧场的投入力度与在绿色可持续发展方面的实践成效将共同决定企业的长期成长空间与行业地位。
四、海洋渔业行业重点企业
1.好当家
山东好当家海洋发展股份有限公司的主营业务是海水养殖、食品加工、远洋捕捞、医药保健四大产业协调发展。好当家的主要产品是海参、海带、紫菜、贝类、速冻调理食品、水产品、盐渍海参、即食鲜海参、淡干海参、海参原浆、刺参软胶囊、海参口服液。
2025年前三季度实现营业收入9.36亿元,同比下降3.7%;实现归母净利润0.27亿元,同比下降10%。2024年主营产品包括冷冻调理食品、鲜海参、海参产品,营收分别占整体的39.92%、36.17%、15.06%。
2.东方海洋
山东东方海洋科技股份有限公司的主营业务是海水苗种繁育、养殖,水产品加工,生物科技,保税仓储物流以及体外诊断试剂的研发、生产与销售和检测服务等业务。公司的主要产品是进料加工、来料加工、国内贸易、海参、检测费、试剂盒、疫苗接种。
2025年前三季度实现营业收入2.46亿元,同比下降0.81%;归母净利润亏损1.05亿元。2024年主营产品包括水产品加工、体外诊断、海水养殖,营收分别占整体的47.02%、23.88%、21.89%。
3.獐子岛
獐子岛集团股份有限公司的主营业务是海珍品种业、海水增养殖业、海洋食品研发与加工、冷链物流、渔业装备等产业。獐子岛的主要产品是虾夷扇贝、海参、海螺、海胆、鲍鱼。
2025年前三季度实现营业收入10.83亿元,同比下降7.12%;归母净利润亏损0.32亿元。2024年主营产品包括水产贸易业、水产加工业、水产养殖业,营收分别占整体的44.01%、37.74%、14.19%。
4.中水渔业
中水集团远洋股份有限公司是由中国农业发展集团有限公司作为实际控制人,以远洋捕捞业和加工贸易业为主业的股份制上市企业,是我国远洋渔业的开拓者和排头兵,资产规模位居我国远洋渔业企业前列。
2025年前三季度实现营业收入29.67亿元,同比下降8.68%;实现归母净利润0.53亿元,同比增长231.25%。2024年主营产品包括渔业服务、捕捞、零售及加工贸易,营收分别占整体的33.95%、33.08%、32.62%。
5.国联水产
湛江国联水产开发股份有限公司的主营业务是水产品的研究、开发、收购、冷冻、加工和销售;水产饲料的制造和销售;水产种苗的引进、繁育、养殖及销售;速冻水产品、速冻食品的加工和销售。国联水产的主要产品是以预制菜品为主的精深加工类、初加工类、全球海产精选类。
2025年前三季度实现营业收入25.82亿元,同比下降14.3%;归母净利润亏损8亿元。2024年主营产品包括水产食品、饲料,营收分别占整体的94.80%、4.35%。
五、海洋渔业行业发展前景
1.技术革新驱动产业智能化转型
海洋渔业通过融合人工智能、大数据与先进装备技术,显著提升生产效能与资源管理精度。智能化养殖工船集成自动投喂与水质监控系统,实现饵料精准投放与鱼类健康实时监测;远程传感设备结合卫星数据分析,优化渔场选址与灾害预警响应。这些创新推动渔业从依赖经验向数据驱动决策转变,帮助行业降低生产成本、提升产品品质与抗风险能力,为可持续发展注入科技动能。
2.生态优先理念重塑产业模式
行业通过海洋牧场建设与循环技术应用,平衡资源开发与生态保护。人工鱼礁与增殖放流活动修复近海生物群落,提升渔业资源自然再生能力;多营养层级综合养殖减少饵料浪费与水体污染。绿色实践不仅响应全球生态关切,还通过维护生物多样性保障长期产出稳定性,帮助行业赢得国内外环保意识消费者的认可。
3.产业链协同提升价值创造
上下游企业通过深度合作延伸产业边界,创造新增长点。捕捞企业与加工厂联合开发即食水产与功能性食品,满足便捷化健康需求;休闲渔业结合滨海旅游推出观光钓场与科普体验项目,激活渔业文化价值。这种融合模式帮助行业摆脱单一捕捞依赖,通过高附加值产品与服务提升整体收益韧性。