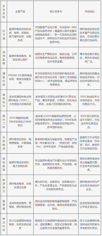
2025年中国燃料电池行业重点企业分别为亿华通、国鸿氢能、捷氢科技、潍柴动力、潮州三环、未势能源、雄韬氢雄、新源动力、爱德曼、神力科技。
亿华通作为氢能先行者,凭借纵向一体化体系与技术量产优势领跑;国鸿氢能通过规模化生产降本,主攻商用车市场;捷氢科技聚焦轻型商用车燃料电池系统,技术适配性强;潍柴动力以全球首款大功率金属支撑SOFC商业化产品,主导SOFC领域技术与市场;潮州三环作为全球最大SOFC电解质隔膜供应商,技术国际领先;未势能源构建全产业链方案,率先落地氢能环卫车“百台级”项目;雄韬氢雄深耕商用车燃料电池,续航与耐低温性能突出;新源动力作为产业化老牌企业,兼顾科研转化与成本控制;爱德曼在金属双极板电堆细分市场占优;神力科技则在质子交换膜燃料电池及测试服务领域具备技术积累。
2025年中国燃料电池行业重点企业排行榜
