诺拓咨询

2025年中国机器视觉重点企业业务布局深度研究分析

发布日期: 10/28/2025


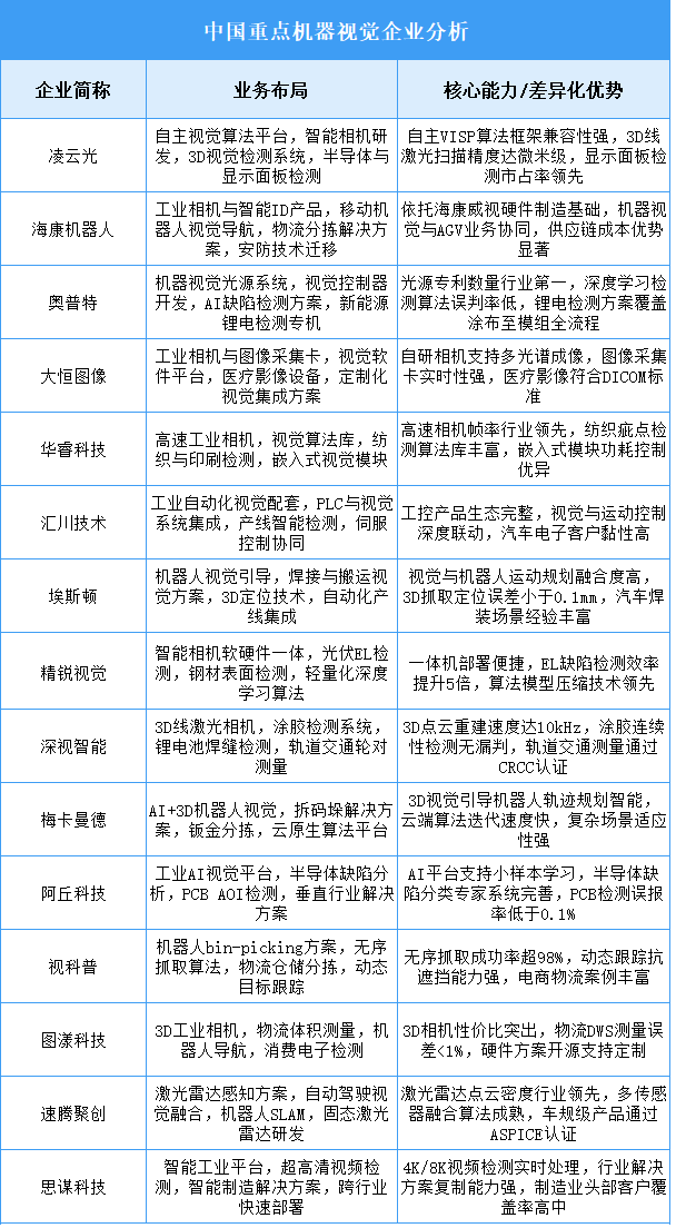
行业正经历从传统工业检测向AI视觉与3D视觉的技术升级,应用场景从消费电子向新能源、半导体等高精度领域快速渗透。凌云光以自主视觉算法与全链产品布局领先;海康机器人依托安防技术积累实现快速扩张;奥普特凭借光源与视觉系统集成巩固工业市场地位。

图片