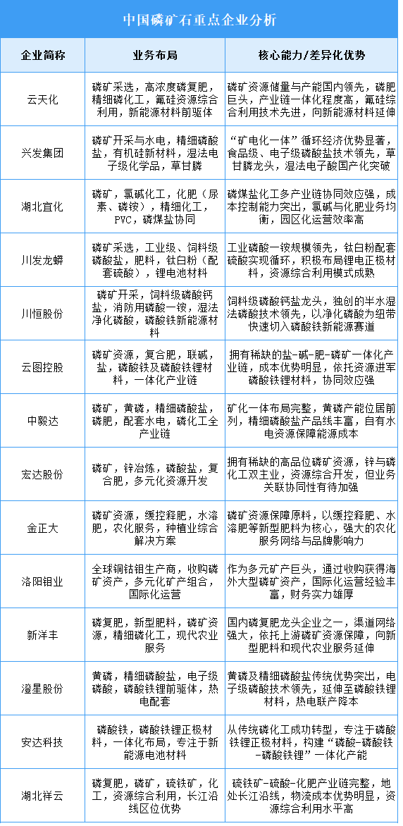
行业正从资源开采为主向采选加工一体化与精细化利用深度转型,资源向头部企业集中趋势明显,技术竞争聚焦于中低品位矿选矿、湿法净化磷酸及新能源材料制备,产业链延伸至高端磷肥、食品级磷酸盐、电子级磷化学品及磷酸铁锂等新兴领域。云天化凭借上游磷矿资源与下游磷肥、化工品全产业链布局主导市场;兴发集团以“矿电化一体”和精细磷化工技术优势构筑壁垒;湖北宜化借磷煤盐协同效应与成本控制能力巩固行业地位。

行业正从资源开采为主向采选加工一体化与精细化利用深度转型,资源向头部企业集中趋势明显,技术竞争聚焦于中低品位矿选矿、湿法净化磷酸及新能源材料制备,产业链延伸至高端磷肥、食品级磷酸盐、电子级磷化学品及磷酸铁锂等新兴领域。云天化凭借上游磷矿资源与下游磷肥、化工品全产业链布局主导市场;兴发集团以“矿电化一体”和精细磷化工技术优势构筑壁垒;湖北宜化借磷煤盐协同效应与成本控制能力巩固行业地位。
