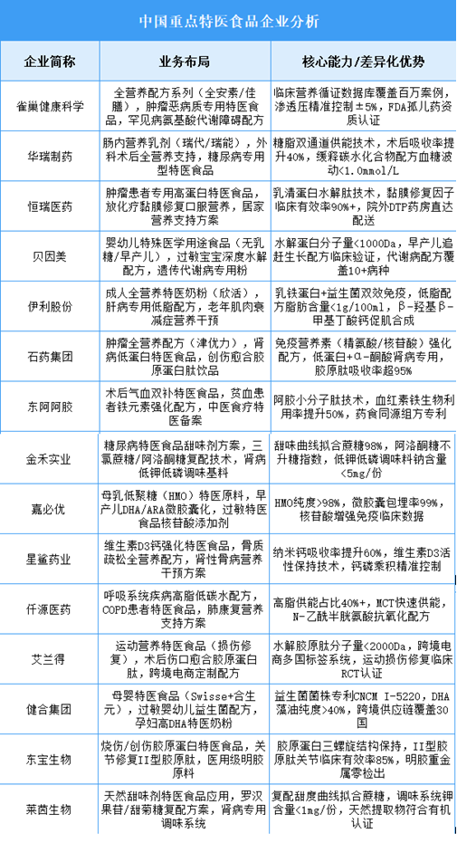
特医食品行业处于政策红利与临床需求双轮驱动期,技术壁垒聚焦精准营养配方、渗透压控制及稳定性工艺,企业加速布局肿瘤、肾病、糖尿病等细分赛道,药企与食品巨头跨界竞合态势凸显。雀巢健康科学凭借全营养支持系统领跑临床渠道;华瑞制药深耕肠外肠内营养双线布局;恒瑞医药借肿瘤特医食品切入院外市场。

特医食品行业处于政策红利与临床需求双轮驱动期,技术壁垒聚焦精准营养配方、渗透压控制及稳定性工艺,企业加速布局肿瘤、肾病、糖尿病等细分赛道,药企与食品巨头跨界竞合态势凸显。雀巢健康科学凭借全营养支持系统领跑临床渠道;华瑞制药深耕肠外肠内营养双线布局;恒瑞医药借肿瘤特医食品切入院外市场。
