2025年中国DRAM行业市场发展前景预测研究分析
国内互联网巨头大力投入AI,资本支出大幅增长,拉动企业级存储需求。全球头部厂商将产能从传统产品转向高端产品,导致传统存储产品供应紧张,DRAM价格指数半年涨上约72%。
一、DRAM定义
DRAM通常以一个电容和一个晶体管为一个单元排成二维矩阵。基本的操作机制分为读(Read)和写(Write),读的时候先让Bitline(BL)先充电到操作电压的一半,然后再把晶体管打开让BL和电容产生电荷共享的现象,若内部存储的值为1,则BL的电压会被电荷共享抬高到高于操作电压的一半,反之,若内部存储的值为0,则会把BL的电压拉低到低于操作电压的一半,得到了BL的电压后,再经过放大器来判别出内部的值为0和1。
DRAM是现代计算设备中不可或缺的“主内存”,其核心特点是断电后数据会丢失,因此主要用于临时存储正在运行的程序和数据。
二、DRAM行业发展政策
DRAM作为半导体存储器的一种核心类型,深受其政策的影响。近年来,我国将存储芯片纳入《国家数据基础设施建设指引》《“十四五”国家信息化规划》《“十四五”信息通信行业发展规划》《“十四五”软件和信息技术服务业发展规划》《新时期促进集成电路产业和软件产业高质量发展的若干政策》等国家级战略文件,构建了涵盖财税优惠、研发补贴、产业投资和人才补贴的全方位支持体系,为半导体存储器产业发展提供明确战略导向。

三、DRAM行业发展现状
1.全球DRAM市场规模
随着AI、大数据、5G与自动驾驶等前沿技术的迅猛发展,作为计算系统核心组件的动态随机存取存储器(DRAM)正迈入新一轮成长周期。全球DRAM市场规模从2020年的4624亿元增长至2024年的6979亿元,年均复合增长率达10.8%。2025年全球DRAM市场规模将接近8000亿元。
2.中国DRAM市场规模
中国DRAM市场在智能终端与AI应用方面的强劲需求正在转化为实质性采购动能。中国DRAM市场规模从2020年的1667亿元增长至2024年的2380亿元,年均复合增长率达9.3%。2025年中国DRAM市场规模将达2517亿元。
3.全球利基DRAM市场规模
DRAM利基市场指在DRAM产业中,性能要求相对宽松、主要依赖成熟工艺技术、面向特定细分领域(如消费电子、物联网、工业控制、车规等)的动态随机存取存储器市场。2024年全球利基DRAM市场规模约为596亿元,同比增长35.76%。2025年全球利基DAM市场规模将超过600亿元。
4.中国利基DRAM市场规模
由于中国在消费电子、汽车、通讯及工业自动化与控制等行业的全球供应链中占据着重要地位,中国仍是全球利基DRAM市场中最大的市场。2024年中国利基DRAM市场规模达379亿元,占全球市场的60%以上。2025年中国利基DRAM市场规模将接近400亿元。
5.全球竞争格局
目前DRAM市场由外国企业主导。2025年第二季度,SK海力士二季度DRAM销售收入达122.71亿美元,环比增长25.1%,市场份额为38.2%,连续第二个季度位列DRAM市场第一;三星二季度DRAM销售收入达107.58亿美元,环比增长13%,市场份额为33.5%,排名第二;美光二季度DRAM销售收入达70.71亿美元,环比增长15.5%,市场份额22%,排名第三;南亚科技二季度DRAM销售收入为3.43亿美元,环比增长54.8%,市场份额1.1%;华邦电子二季度DRAM销售收入为1.83亿美元,环比增长24.1%,市场份额0.6%。
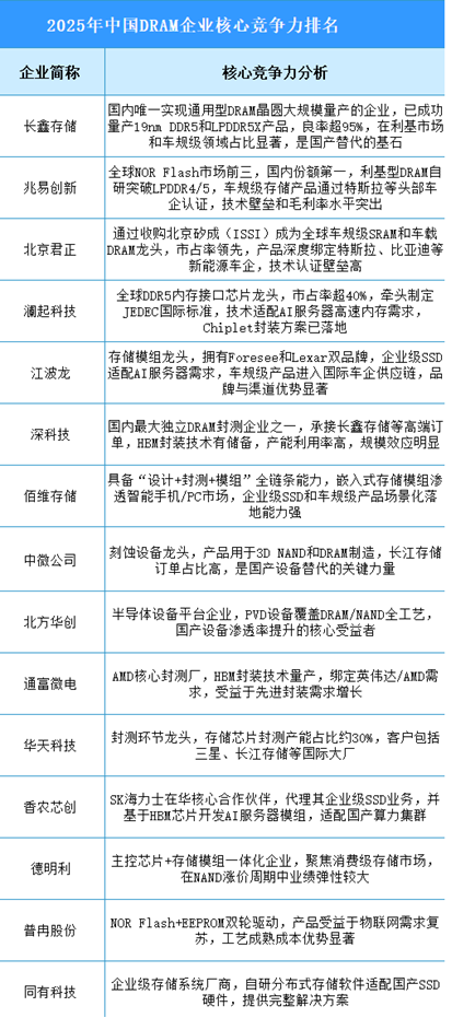
6.企业核心竞争力
当前行业的核心竞争力体现在技术突破与全产业链协同能力上,拥有自主晶圆制造能力、高端接口芯片设计技术、先进封装工艺或关键材料供应能力的企业正构筑起强大壁垒,在AI驱动、国产替代和周期上行的多重机遇下,深度绑定主流客户、精准卡位高增长细分赛道并具备规模化交付能力的企业有望持续领先。

四、DRAM行业重点企业
1.长鑫存储
长鑫存储是一家一体化存储器制造公司,专注于动态随机存取存储芯片(DRAM)的设计、研发、生产和销售。长鑫存储的技术团队拥有丰富的技术研发经验和创新能力,已推出多款DRAM商用产品,广泛应用于移动终端、电脑、服务器、虚拟现实和物联网等领域。
目前,长鑫存储主要DRAM产品包括LPDDR5内存芯片、DDR4内存芯片、LPDDR4X内存芯片、DDR4模组。
2.兆易创新
兆易创新科技集团股份有限公司的主营业务是存储器、微控制器、传感器和模拟芯片的研发、技术支持和销售。兆易创新的主要产品是存储器产品、微控制器产品、传感器产品以及模拟产品。
2025年上半年实现营业收入41.5亿元,同比增长14.99%;实现归母净利润5.75亿元,同比增长11.22%。2025年上半年主营产品包括存储芯片、微控制器、传感器,营收分别占整体的68.55%、23.11%、4.65%。
3.北京君正
北京君正集成电路股份有限公司的主营业务是集成电路芯片产品的研发与销售。北京君正的主要产品是计算芯片、存储芯片、模拟与互联芯片。
2025年上半年实现营业收入22.49亿元,同比增长6.74%;实现归母净利润2.03亿元,同比增长3.05%。2025年上半年主营产品包括存储芯片、计算芯片、模拟与互联芯片,营收分别占整体的61.56%、26.87%、10.84%。
4.佰维存储
深圳佰维存储科技股份有限公司的主营业务是半导体存储器的研发设计、封装测试、生产和销售。佰维存储的主要产品是嵌入式存储、PC存储、工车规存储、先进封测服务。
2025年上半年实现营业收入39.12亿元,同比增长13.69%;归母净利润亏损2.26亿元。2025年上半年主营产品包括存储产品、先进封测服务,营收分别占整体的95.19%、2.13%。
5.深科技
深圳长城开发科技股份有限公司的主营业务是存储半导体、高端制造、计量智能终端业务。深科技的主要产品是存储半导体业务、高端制造、计量智能终端。
2025年上半年实现营业收入77.40亿元,同比增长9.71%;实现归母净利润4.52亿元,同比增长25.56%。2025年上半年主营产品包括高端制造、存储半导体业务、计量智能终端,营收分别占整体的50.52%、27.13%、21.70%。
五、DRAM行业发展前景
1.技术突破驱动产业核心竞争力提升
中国DRAM行业通过聚焦下一代存储技术研发,在3D堆叠架构和新型材料领域实现关键突破。长鑫科技在全球率先展示的3DFeRAM(铁电存储器)和BEOL集成多层DRAM技术,有效解决了传统存储器的功耗与速度瓶颈。这些创新推动国产DRAM从追赶模式转向技术并行发展,为人工智能、高性能计算等场景提供高带宽、低延迟的存储解决方案,助力行业突破国际技术垄断壁垒。
2.产业链垂直整合增强供应链韧性
行业通过“材料-设计-制造-封装”全链路协同,提升关键环节自主可控能力。上游硅片、光刻胶等材料国产化率持续提高,中游制造环节与封装测试企业形成集群效应,下游与服务器、智能汽车等应用端深度绑定。这种垂直整合模式降低对进口设备和材料的依赖,缩短技术迭代周期,使企业能够快速响应市场变化并应对国际供应链波动风险。
3.新兴应用场景激活产业创新动能
DRAM技术向人工智能、边缘计算、自动驾驶等前沿领域渗透,催生定制化产品需求。智能汽车需车规级DRAM支持实时数据处理,物联网设备依赖低功耗LPDDR系列延长续航,AI训练集群依赖HBM实现高速数据交换。场景多元化倒逼企业优化产品架构,推动行业从通用型存储向场景专用解决方案升级,开辟新的价值增长空间。