PCB(印制电路板)被称为“电子产品之母”,是连接和支撑电子元器件的关键部件,其应用范围覆盖了从手机、电脑到汽车、服务器等几乎所有电子设备。当前,PCB行业正处在一个由AI驱动的结构性增长新周期,呈现出市场规模持续扩大、产品向高端化升级、竞争格局演变的特点。
一、产业链
PCB产业链上游为原材料及设备,原材料主要包括覆铜板、半固化片、铜箔、树脂、玻纤布等;中游为PCB制造,包括刚性板、柔性板、刚挠结合板、封装基板等;下游广泛应用于通信设备、计算机/服务器、消费电子、汽车电子、工业控制等领域。
二、上游分析
1.成本构成
PCB的成本结构中,原材料占比最高,约占总成本的50%。原材料主要包括覆铜板、半固化片、金盐、铜球、铜箔、干膜、油墨等。其中,覆铜板是最大的成本项,约占总成本的27.3%。覆铜板的内部构成中,铜箔的成本占比最高,其次是树脂和玻纤布。
2.覆铜板
(1)产能
覆铜板是由铜箔、绝缘介质层压合而成,是PCB最主要的原材料。2024年全国各类覆铜板总产能为13.16亿平米,同比增长8.9%,2025年产能约14.21亿平米。2026年中国各类覆铜板总产能将达到15.35亿平米。
(2)重点企业
国内覆铜板相关企业正通过技术突破和产能扩张,在中高端市场逐步替代进口,但高端覆铜板领域仍依赖外资企业,国产替代空间较大。

3.PCB设备
(1)市场规模
中国PCB设备行业发展迅速,尤其是在AI服务器、新能源汽车等需求的推动下,高端PCB设备的市场需求持续增长。2024年中国PCB设备市场规模达到290.25亿元,较上年增长11.89%,2025年市场规模约319.41亿元。2026年市场规模将达到347.09亿元。
(2)细分市场占比
PCB设备主要包括钻孔、曝光、检测、电镀、压合、成型以及贴附设备等,其中钻孔、曝光和检测设备因技术壁垒和价值量最高而成为"核心装备",2024年别占比20.2%、13.5%和11.9%。电镀、压合、成型、贴附及其他设备分别占比10.5%、6.2%、5.2%、2.2%、30.3%。
(3)重点企业
我国PCB设备行业正处于“国产替代从量变到质变”的关键期,价格与交付优势推动份额提升,但高端设备(如IC载板激光钻、超精密LDI、脉冲电镀等)仍需突破核心零部件自主化瓶颈。大族数控作为平台型龙头,覆盖钻孔、曝光、压合、成型、检测五大领域,细分领域龙头还包括芯碁微装、东威科技、鼎泰高科等。
三、中游分析
1.全球PCB市场规模
全球PCB市场在经历了2023年的调整后,自2024年起已开启新的增长周期,AI技术的爆发是这一轮增长的核心驱动力。2024年全球PCB市场规模达到750亿美元,较上年增长2.7%,2025年市场规模约778亿美元。2026年全球PCB市场规模将达到814亿美元。
2.全球PCB市场结构
PCB可以按产品结构分为单双层PCB、多层PCB、HDI PCB、FPC以及封装基板。其中,多层PCB以38.1%的占比占据主导地位,其次是封装基板,占比为17.2%,而HDI PCB和柔性电路板(FPC)的占比相当,均为17.1%,单双层PCB占比10.5%。
3.中国PCB市场规模
中国PCB产业作为全球电子制造业的核心引擎,近年来展现出强劲的增长韧性。中国已成为全球最大的PCB市场之一,2024年市场规模达到2901亿元,2025年市场规模约3075亿元。2026年中国PCB市场规模将达到3259亿元。
4.中国PCB进出口情况
2025年中国印制电路板进出口总额达336.5亿美元,同比增长20.8%,其中出口表现尤为强劲,达260.3亿美元,同比大幅增长29%,而进口则持续收缩至76.2亿美元,同比微降0.5%,带动贸易顺差扩大至184.1亿美元,增速高达47%。增长动力主要来自四层以上高多层印刷电路板的出口爆发(同比增长45.7%),凸显中国在高端PCB产品的竞争优势;贸易格局上,与东南亚地区的进出口份额持续攀升,同时对美出口也实现5.74%的同比增长。
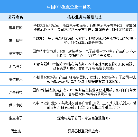
5.中国PCB重点公司布局情况
中国PCB行业企业数量众多,市场集中度相对较低,整体呈现清晰的金字塔型梯队竞争格局。当前,行业正经历从传统多层板向HDI板、IC封装基板、高频高速板等高附加值产品的结构性升级。在此背景下,涌现出一批各具优势的重点公司:鹏鼎控股作为全球营收冠军,在消费电子板领域占据绝对主导;东山精密是深度绑定海外大客户的全球FPC巨头;深南电路与沪电股份则在通信、AI服务器等高端领域构筑了深厚的技术壁垒;胜宏科技和景旺电子分别凭借在AI服务器HDI板和汽车电子领域的优势,实现了业绩的快速增长。这些头部企业正受益于AI算力、新能源汽车、5G通信等下游需求的强力牵引,加速技术攻坚,逐步向全球价值链高端迈进。

四、下游分析
1.应用领域占比
PCB下游应用领域极为广泛,几乎覆盖所有电子设备。目前,消费电子是占比最大的应用领域,约达47.9%;其次是数据通讯和汽车领域,二者合计占比超过40%。此外,工业控制、医疗设备、航空航天等领域也是PCB的重要应用方向。
2.消费电子
2024年中国消费电子市场规模达到1.98万亿元,近五年年均复合增长率为2.65%,2025年市场规模约为2.02万亿元。2026年中国消费电子市场规模将达到2.12万亿元。