智能影像设备是传统影像设备与人工智能、计算机视觉、传感器技术等融合的产物,通过算法驱动实现自动化拍摄、场景识别、实时分析等功能,广泛应用于消费娱乐、工业检测、安防监控、教育创新等领域。
一、智能影像设备的定义
智能影像设备是指具备计算处理能力的影像设备,是由传统影像设备演变而来,是传统影像设备与计算机技术、数据处理技术、传感器技术、网络通信技术、电力电子技术等结合的产物,主要包括全景相机、运动相机、航拍无人机、可穿戴摄影设备等。
二、智能影像设备行业发展政策
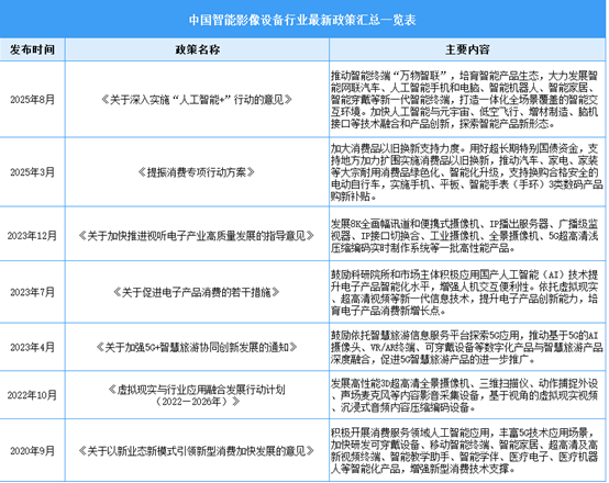
为推动智能影像设备产业发展,我国政府相关部门发布了《关于深入实施“人工智能+”行动的意见》《提振消费专项行动方案》《关于打造消费新场景培育消费新增长点的措施》《关于加快推进视听电子产业高质量发展的指导意见》《关于促进电子产品消费的若干措施》等一系列政策文件,从技术研发、应用场景拓展等多方面给予支持。

三、智能影像设备行业发展现状
1.手持智能影像设备市场规模
随着计算机网络技术、智能控制技术等信息技术的不断发展,智能化的概念开始逐渐渗透到影像设备行业,全球智能影像设备行业快速发展。全球手持智能影像设备市场规模从2020年的182.2亿元增长到2024年424.5亿元,复合年增长率达到23.55%。2025年全球手持智能影像设备市场规模将达到480.5亿元。
2.手持智能影像设备市场结构
手持智能影像设备集成了先进影像技术、智能处理功能和便携式设计,常见的有运动相机和全景相机。2023年,全球运动相机市场规模达314.4亿元,占比86.2%,全景相机市场规模达50.3亿元,占比13.8%。
3.中国全景相机市场规模
全景相机是基于全景技术,能够实现全空间不同视角成像,利用算法自动拼接出360°全景图片或视频的智能影像设备。目前,国内全景相机市场较小。2023年中国全景相机市场规模10.6亿元,同比增幅超20%,2024年市场规模约为12.3亿元。2025年中国全景相机市场规模将达13.9亿元。
4.中国航拍无人机市场
航拍无人机又称“消费级无人机”,通过遥控或自主飞行进行航拍,航拍无人机可到达人力难以企及的高度和位置,获取独特的拍摄视角,广泛应用于航拍摄影、地理测绘、农业监测等领域。2023年中国民用无人机市场规模达到1174.3亿元,同比增长32%。民用无人机市场中,消费级无人机的应用广度和深度不断提升,市场占比达34.7%。2025年中国航拍无人机市场将进一步扩大。
4.可穿戴影像设备市场
智能眼镜等可穿戴影像设备可随身佩戴,便于在运动或日常生活中记录影像,具有小巧轻便、佩戴舒适等特点。近年来消费者对智能眼镜接受度逐渐提高,2024年中国智能眼镜市场出货量约为131.5万台,2025年第一季度出货量约为49.4万台,同比增长116.1%。2025年中国智能眼镜市场出货量将达到290.7万台,同比增长121.1%。
5.智能影像设备市场竞争格局
在中国消费级全景相机市场,影石创新(Insta360)凭借其技术优势、品牌影响力、合理的价格策略以及广泛的销售渠道,占据了86.5%的主导市场份额。相比之下,理光(Ricoh)和GoPro的市场份额较小,分别为6.1%和3.4%。
6.智能影像设备行业重点企业一览表
智能影像设备行业近年来发展迅速,产品形态丰富,涵盖了全景相机、运动相机、航拍无人机、可穿戴摄影设备等多个品类。下面为智能影像设备行业主要企业及其核心产品:

四、智能影像设备行业重点企业
1.大疆
深圳市大疆创新科技有限公司成立于2006年,是全球领先的无人机和手持影像系统制造商。公司总部位于深圳,业务遍及100多个国家与地区。大疆的产品广泛应用于影视传媒、能源巡检、遥感测绘、农业服务和基建工程等多个领域。其无人机系统及手持影像系统开启了全球“天地一体”的影像新时代。大疆在无人机领域占据全球领先地位,市场份额高达90%以上。
2.影石创新
影石创新科技股份有限公司自成立以来一直专注于全景相机、运动相机等智能影像设备的研发、生产和销售,是以全景技术为基点的全球知名智能影像设备提供商,发展形成了由全景技术、防抖技术、AI 影像处理技术、计算摄影技术等为核心的技术体系。公司通过自主研发和技术创新满足消费者在不同场景下的影像需求,并为各行业提供先进的智能影像解决方案。
2025年上半年,影石创营业总收入为36.71亿元,同比增长51.17%,归属于上市公司股东的净利润5.2亿元,同比微增0.25%。上半年,公司消费级智能影像设备收入31.59亿元,占比86.06%,专业级智能影像设备收入1094万元,占比0.30%。
3.萤石网络
萤石网络是海康威视旗下首家分拆上市的公司,其前身是海康威视2013年成立的互联网业务中心,于2015年正式成立。萤石的产品以视觉交互为主,涵盖智能家居摄像机、智能入户、智能控制和智能服务机器人四大类。其智能家居摄像机具有高清画质、智能追踪、夜视增强等功能。2025年上半年,萤石网络实现营业收入28.27亿元,同比增长9.45%,归母净利润3.02亿元,同比增长7.38%。上半年,公司智能家居产品收入22.56亿元,占比79.79%
4.看到科技
深圳看到科技有限公司专注于VR/AR软硬件一体化研发,以专业级360°全景相机为核心,提供交互式360°事件直播、视音频内容制作的一站式解决方案。看到科技的产品以全景技术为特色,具有高画质、易操作等特点。其QooCam系列全景相机能够拍摄高质量的全景影像,并支持VR内容生成和直播。看到科技持续加大研发投入,推出新品如QooCam 3等,不断提升产品性能和用户体验。同时,公司积极拓展市场渠道和合作伙伴关系,推动业务快速发展。
5.赛纳电子
深圳市赛纳电子科技有限公司于2010年成立于美国西雅图,2012年总部迁回深圳,公司坐落于福田上梅林新一代产业园。赛纳电子在智能影像设备领域以高性价比、技术创新和全球化布局为核心竞争力,旗下AKASO品牌在运动相机市场占据领先地位,同时通过多品牌战略覆盖车载、消费电子等场景,形成多元化产品矩阵。
五、智能影像设备行业发展前景
1. 技术创新驱动产品升级,拓展应用场景边界
智能影像设备的核心驱动力在于持续的技术突破。随着传感器精度提升、芯片算力增强以及AI算法的深度融合,设备已从单一拍摄功能向智能化、交互化转型。例如,电子防抖技术(EIS)与光学防抖(OIS)的结合显著提升画面稳定性,满足运动场景需求;AI场景识别技术可自动优化拍摄参数,降低用户操作门槛;4K/8K超高清、HDR、全景拍摄等功能的普及,则进一步拓展了设备在影视制作、VR内容生成、直播等领域的应用。此外,5G技术的商用加速了影像数据的实时传输与云端处理,为远程协作、实时互动等场景提供可能,推动行业向“智能化+场景化”方向演进。
2. 消费升级与户外经济崛起,催生多元化市场需求
全球消费升级趋势下,用户对影像设备的需求从“记录工具”升级为“创作伙伴”,追求更高画质、便携性与个性化体验。同时,户外运动、旅行、极限挑战等生活方式兴起,带动运动相机、无人机等细分市场快速增长。此外,短视频与直播行业的爆发式增长,催生了对便携式、高画质影像设备的庞大需求,专业级设备向消费级渗透的趋势明显。企业通过多品牌战略(如赛纳电子的AKASO、KINGSLIM)覆盖不同价格带与场景,进一步释放市场潜力。
3. 政策支持与产业链协同,构建良性发展生态
中国“十四五”规划明确支持高端装备制造与智能硬件发展,深圳等地通过税收优惠、研发补贴等措施扶持企业。欧美国家则通过贸易协定简化跨境流通,助力企业全球化布局。产业链层面,上游传感器、芯片、镜头等核心部件供应商的技术迭代为设备性能提升提供支撑;中游制造环节的自动化与精益生产降低生产成本;下游电商平台与内容平台的协同,则缩短了产品触达用户的路径。此外,行业标准的完善与知识产权保护加强,有助于规范市场竞争,推动长期健康发展。