2025年中国清洁电器行业十大潜力企业分别为:科沃斯、石头科技、添可、追觅科技、戴森、美的、云鲸、海尔智家、莱克、小狗电器。
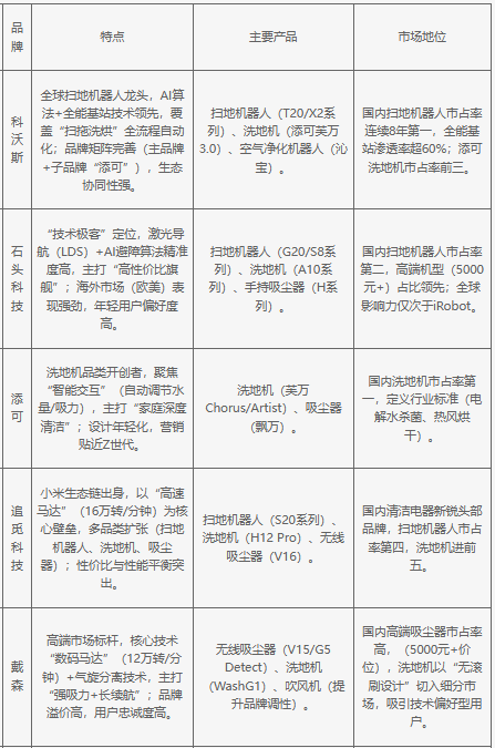
科沃斯作为全球扫地机器人龙头,以AI算法+全能基站技术领跑“扫拖洗烘”全流程自动化,子品牌添可更定义洗地机行业标准,二者分别稳居扫地机器人市占率第一、洗地机市占率首位;石头科技以“技术极客”定位,凭借激光导航与AI避障算法打造高性价比旗舰,在高端机型及海外市场表现突出;追觅科技依托小米生态链的高速马达实现多品类扩张,成为新锐头部;戴森以高端数码马达与气旋分离技术树立标杆,在5000元+吸尘器及无滚刷洗地机细分市场优势显著。此外,美的、海尔等综合巨头依托全渠道与智慧家庭生态,覆盖全价格带并深耕下沉市场;云鲸以“自动洗拖布”颠覆体验,强化“懒人经济”标签;莱克专注吸尘器30年,以立式/手持二合一设计及大吸力特性锁定专业用户;小狗电器则以轻量化高颜值与“中央维修”售后吸引年轻群体。
2025年中国清洁电器行业主要企业研究分析
