2025年中国硅钢企业核心竞争力深度研究分析
当前行业竞争正从规模导向转向以技术创新、产品高端化、绿色制造和产业链协同为核心的综合实力竞争。领先企业通过持续研发在极薄规格、高磁感、低铁损等高端产品上构筑技术壁垒,并在新能源汽车、高效工业电机等新兴领域拓展市场。低碳化制造工艺和国际化布局成为重要发展方向,同时对下游客户需求的快速响应和联合研发能力日益成为差异化竞争的关键因素。行业整体呈现向高技术含量、高附加值产品转型升级的明显趋势。
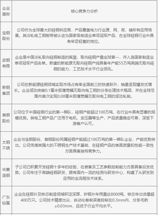
2025年中国硅钢企业核心竞争力排名

2025年中国硅钢企业核心竞争力深度研究分析
当前行业竞争正从规模导向转向以技术创新、产品高端化、绿色制造和产业链协同为核心的综合实力竞争。领先企业通过持续研发在极薄规格、高磁感、低铁损等高端产品上构筑技术壁垒,并在新能源汽车、高效工业电机等新兴领域拓展市场。低碳化制造工艺和国际化布局成为重要发展方向,同时对下游客户需求的快速响应和联合研发能力日益成为差异化竞争的关键因素。行业整体呈现向高技术含量、高附加值产品转型升级的明显趋势。
2025年中国硅钢企业核心竞争力排名
