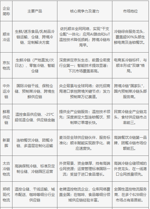
2025年中国食品冷链物流行业十大潜力企业分别为:顺丰冷运、京东物流、中外运冷链、鲜易供应链、新夏晖、太古冷链物流、郑明现代物流、万纬冷链、锦江冷链、安鲜达。
顺丰冷运依托全网资源打造“干支仓配”一体化服务,覆盖超90%头部生鲜电商及餐饮,稳居综合服务龙头;京东物流深度绑定京东生态,以前置仓密度行业第一与电商系标杆姿态与顺丰形成“双雄”;中外运冷链凭央企背景与跨境网络领跑跨境冷链及预制菜赛道;鲜易供应链作为民营全产业链龙头,温控技术领先且预制菜订单增长迅猛;新夏晖聚焦高端餐饮冷链,依托麦当劳合作与顺丰赋能稳居细分第一;太古冷链以外资身份掌控高端仓网,运营标准国际一流;郑明现代物流深耕咖啡等细分领域,全国网络覆盖突出;万纬冷链借万科资源发展产地仓,成地产转型冷链成功案例;锦江冷链依托区域网络主攻餐饮酒店供应链;安鲜达专注生鲜电商,活鲜冷链技术壁垒高并主导C端宅配标准。
2025年中国食品冷链物流行业主要企业研究分析
