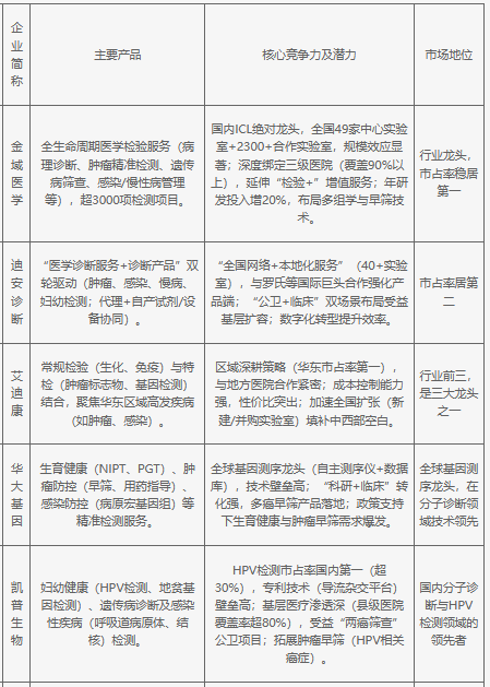
2025年中国第三方医学检验行业十大潜力企业分别为:金域医学、迪安诊断、艾迪康、华大基因、凯普生物、燃石医学、泛生子、诺禾致源、美康生物、圣湘生物。
金域医学以全生命周期检验服务、49家中心实验室及全国90%以上三级医院覆盖稳居龙头,市占率第一;迪安诊断凭“服务+产品”双轮驱动、40+实验室及数字化转型位列第二;艾迪康深耕华东(市占率第一)并加速全国扩张,居行业前三。华大基因(医学检验所)依托全球测序龙头地位,在生育健康、肿瘤防控等领域技术领先;凯普生物以HPV检测市占率超30%及基层高覆盖领跑分子诊断;燃石医学聚焦肿瘤精准检测,NGS技术及多癌早筛认证优势显著;泛生子凭肝癌早筛国际领先技术与“LDT+IVD”模式快速成长;诺禾致源以顶尖生信分析能力推动“科研+临床”转化;美康生物深耕基层检验服务,全产业链布局及AI质控提升竞争力;圣湘生物则在传染病分子诊断及海外拓展中表现突出。
2025年中国第三方医学检验行业企业排行榜
