2025年中国AI玩具行业市场发展前景预测研究
AI玩具不仅是技术的革新,更是陪伴方式的重构。从儿童的启蒙伙伴到成人的情绪缓释载体,再到老年人的认知助手,AI玩具正以“有温度的智能”重新定义人与物的关系。未来随着技术的持续突破和场景的不断拓展,AI玩具有望成为家庭智能生态的核心入口,开启“人机共融”的新时代。
一、AI玩具的定义
AI玩具是人工智能技术与传统玩具深度融合的产物,通过搭载语音识别、自然语言处理、计算机视觉、情感计算等技术,实现与用户的自然交互、情感反馈和个性化服务。其核心特征包括多模态交互(语音、视觉、触觉等多感官交互)、情感理解与反馈(通过分析用户语音语调、互动频率判断情绪状态并给予回应)、持续学习与个性化适配(根据用户行为数据优化互动内容)。
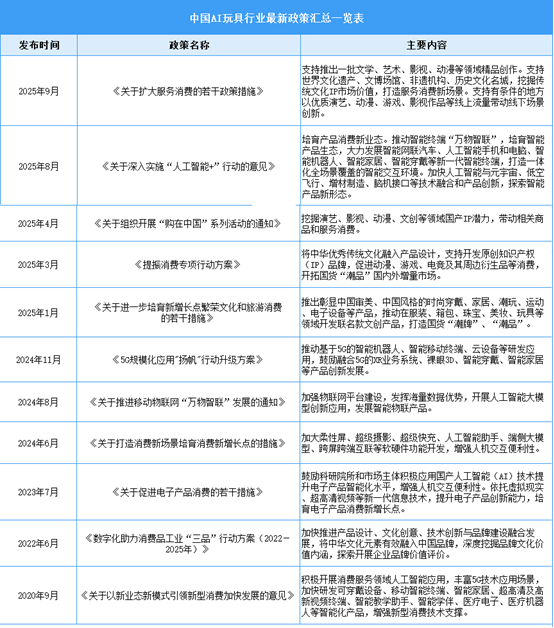
二、AI玩具行业发展政策
AI玩具作为人工智能技术与传统玩具产业深度融合的产物,近年来受到国家及地方政府的高度重视。政策层面,国家持续推进“人工智能+”行动计划,为AI玩具产业发展创造有利环境,各地政府也积极响应,出台多项专项政策,推动AI玩具产业创新发展。

三、AI玩具行业发展现状
1.玩具市场零售额
近年来,中国玩具市场零售总额保持稳定增长。2024年,国内市场玩具(不含潮玩)零售总额达978.5亿元,比上年增长7.9%。2025年中国玩具(不含潮玩)零售总额将超过1000亿元。
2.AI玩具市场规模
AI玩具行业正快速发展,它融合了人工智能技术与传统玩具,创造了兼具娱乐性、教育性和陪伴性的新产品。在技术持续迭代的背景下,日益多元的消费需求正为AI玩具创造广阔市场空间。2024年中国AI玩具市场规模约为246亿元。2025年中国AI玩具市场规模将增至290亿元,2030年增至850亿元。
3.AI玩具细分品类占比
AI玩具市场正处于高速增长期,并呈现出多元化的应用场景。023年AI玩具市场中,智能玩偶占比28%,机器人玩具占比22%,益智玩具占比13%,其他品类占比37%。
4.AI玩具行业投融资情况
近两年,中国AI玩具领域的投融资事件数正加速增长,2025年成为资本新风口,头部机构如字节跳动、联想创投等纷纷布局。2024年中国AI玩具行业投融资事件数量达14起,投资金额达2.49亿元。2025年1-8月,中国AI玩具相关投融资事件数量达17起,金额达200.65亿元。
5.AI玩具行业重点企业布局
我国AI玩具行业竞争格局呈现多元化,涵盖四类企业。一是传统玩具公司,如奥飞娱乐、实丰文化、高乐股份等,凭借制造能力与IP资源,加速布局AI玩具领域;二是科技创业公司,如HAIVIVI、FOLOTOY等,将焦点置于细分场景,通过软硬件融合及大模型适配,打造差异化产品;三是互联网科技公司,如字节、百度、科大讯飞等,凭借大模型等技术优势,广泛覆盖智能玩具、教育工具等应用场景;四是具有IP储备公司,如汤姆猫、上海电影等,依托丰富的IP储备探索与IP高度融合的AI玩具。
四、AI玩具行业重点企业
1.奥飞娱乐
奥飞娱乐已成功搭建涵盖设计、开发、制造、营销于一体的玩具产业运营平台,多元化发展增强品牌效益。在智能产品方面,公司以“IP情感连接+AI技术赋能”为核心,持续打造智能化、场景化的AI毛绒产品,使IP形象与消费者之间的互动从单向变为多维。公司主要围绕“喜羊羊与灰太狼”开发喜羊羊、懒羊羊等角色专属AI玩偶,并持续迭代更新产品功能、开发4G网络版本等,不断提升用户体验。下半年计划推出可动版智趣灰太狼新品玩偶,继续强化IP角色的情感陪伴与智能属性,持续优化交互体验和功能丰富度。
2025年上半年,公司实现营业收入11.98亿元,同比下降8.17%,归属于上市公司股东的净利润3700.94万元,同比下降32.71%。公司主营产品中,婴童用品收入5.87亿元,占比49.00%,玩具销售收入4.59亿元,占比38.30%。
2.实丰文化
实丰文化发展股份有限公司的玩具业务主要是各类玩具的研发设计、生产与销售,主要产品包括电动遥控玩具、婴幼玩具、动漫游戏衍生品玩具和其他玩具四大类,产品规格品种达1000多种,产品销往全球近百个国家和地区。随着科技的进步,公司不断调整和优化产品策略,形成“AI智能电动玩具、IP动漫衍生品玩具、潮流玩具”三大主要产品线。
2025年上半年,公司营业收入为1.90亿元,同比增长22.05%,归母净利润为417.40万元,同比增长69.02%。公司主营产品中,玩具收入1.13亿元,占比59.57%。
3.星辉娱乐
星辉互动娱乐股份有限公司的玩具业务主要专注于遥控车模、合金车模、拼装积木玩具、婴童玩具、智能玩具及户外骑行等产品的研发、生产及销售。历经二十多年的积淀,公司形成了研发—生产—销售等全环节业务体系,研发综合实验室已达国际先进水平,能够完成ROHS、Non-Phthalates、EN71检测等国际一流标准的内部自我检测,具有较强的综合竞争力。
2025年上半年,公司实现营业收入11.35亿元,较上年同期增加84.58%,实现归属于上市公司股东的净利润1.55亿元,实现扭亏为盈。公司主营产品中,玩具收入2.012亿元,占比17.72%。
4.高乐股份
广东高乐股份有限公司是玩具行业中拥有自主品牌、研发能力强、销售网络广泛、生产技术处于行业领先地位的企业之一。公司拥有独立自主的“GOLDLOK”品牌和涵盖研发、设计、模具制造、生产、销售的完整产业体系,主要产品包括盲盒潮玩系列、电动火车、互动对打机器人、电动车、仿真飞机、女仔玩具、环保磁性学习写字板等等,品类覆盖电子电动玩具、塑胶玩具、毛绒玩具、益智玩具、智能互动玩具、知名IP形象授权玩具、礼品等,规格超过1000种。
2025年上半年,公司营业收入为1.31亿元,同比增长35.93%,归母净利润亏损2795.16万元,同比增长21.95%。上半年,公司玩具及相关业务收入1.271亿元,占比96.77%。
5.跃然创新
跃然创新(Haivivi)是2021年成立的深圳AI玩具公司,专注于将前沿AI技术融入玩具,打造智能互动产品。其明星产品BubblePal是全球首个AI玩具,融合多智能体交互、长期记忆等技术,让玩具具备情感回应和自学习能力;CocoMate系列则搭载端到端语音模型,实现更自然的语音交互。公司凭借技术创新和出色产品体验,成为中国AI玩具线上销量冠军,获奥特曼、小猪佩奇等知名IP授权,不断拓展市场版图。
五、AI玩具行业发展前景
1.政策红利与技术赋能形成双重驱动
中国政府将人工智能上升为国家战略,通过“人工智能+”行动计划、智能制造发展规划等政策,明确支持AI与传统产业融合,为AI玩具提供技术升级与市场拓展的顶层设计。同时,地方政府积极响应,如广东省出台专项行动方案,设立产业集群、研发补贴和人才激励政策,推动技术快速落地。技术层面,国内AI大模型、语音识别、计算机视觉等核心技术突破,使玩具具备自然语言交互、个性化学习、情感陪伴等能力,产品附加值显著提升。例如,搭载大模型的编程机器人可动态调整教学难度,智能玩偶能通过多模态交互识别用户情绪,技术赋能直接转化为市场竞争力。
2.消费升级与场景拓展催生全年龄段需求
中国消费市场正从“功能满足”向“情感共鸣”升级,AI玩具凭借智能化、个性化特征,精准切入儿童教育、银发陪伴、孤独经济等多元场景。在儿童领域,家长对STEM教育、语言学习的重视推动编程机器人、智能早教机需求激增;在银发市场,适老化AI玩具集成健康监测、紧急呼叫等功能,填补养老服务缺口;在Z世代群体中,可定制IP、支持AIGC内容生成的潮玩产品成为社交新宠。此外,下沉市场潜力释放,中西部地区消费增速超29%,叠加人均可支配收入增长,全年龄段、全地域需求为行业提供广阔增量空间。
3.产业链协同与生态构建强化竞争优势
中国拥有全球最完整的玩具产业链,从原材料供应、模具开发到生产制造,具备规模化、低成本优势。AI技术渗透进一步优化产业链效率:一方面,AI驱动的柔性生产系统实现小批量、定制化生产,降低库存成本;另一方面,跨界融合催生“硬件+内容+服务”新生态,如奥飞娱乐通过“科技+IP”模式,将热门动画角色植入智能玩具,配套开发课程、赛事等增值服务,提升用户粘性。此外,资本与人才加速聚集,头部企业获大额融资,高校开设AI玩具相关专业,形成“技术-产品-市场”闭环。随着5G、物联网基础设施完善,AI玩具与智能家居、在线教育等场景深度联动,生态壁垒持续加固,巩固中国在全球AI玩具市场的领先地位。