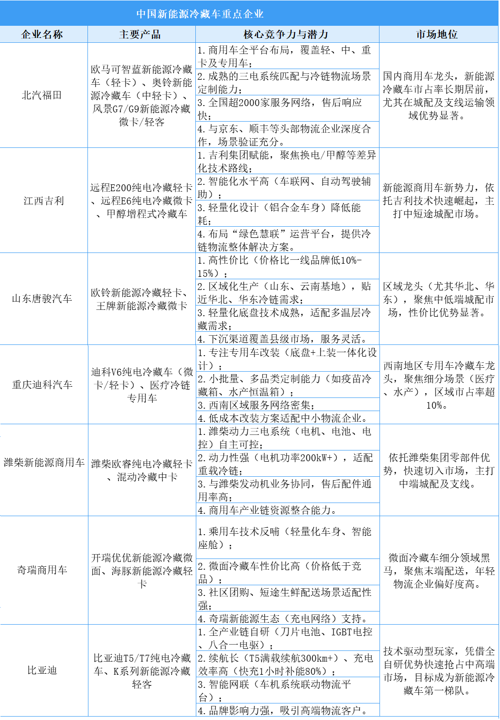
当前新能源冷藏车市场呈现“一超多强+区域/细分龙头”格局。北汽福田作为商用车龙头,依托全平台覆盖(轻、中卡及专用车)及头部物流合作,市占率长期居前;江西吉利(远程汽车)凭借吉利集团技术赋能,以换电/甲醇差异化路线实现年增速超50%;中国重汽主导重卡干线运输,市占率超30%;比亚迪通过全产业链自研(刀片电池、IGBT电控)抢占中高端市场,增速超80%。其他企业如江淮聚焦中高端底盘与电池热管理,宇通深耕专用车定制(医药/生鲜运输),潍柴依托三电系统自主可控切入中端市场,唐骏、迪科、奇瑞则以高性价比、区域服务或末端配送场景适配形成差异化竞争力。
