诺拓咨询

2025年中国空心杯电机行业主要潜力企业深度研究分析

发布日期: 11/13/2025


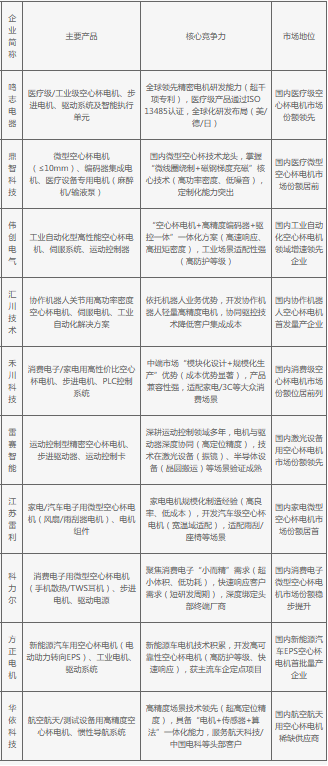
2025年中国空心杯电机行业主要潜力企业分别为鸣志电器、鼎智科技、伟创电气、汇川技术、禾川科技、雷赛智能、江苏雷利、科力尔、方正电机、华依科技。

2025年中国空心杯电机行业主要潜力企业覆盖医疗、工业自动化、消费电子、汽车及航空航天等多个高端领域。鸣志电器凭借全球领先的精密电机研发能力和医疗级产品认证,位居医疗级市场前列;鼎智科技以微型电机核心技术和定制化能力见长;伟创电气、汇川技术分别依托工业自动化集成方案和机器人协同技术占据细分市场优势;禾川科技、雷赛智能、江苏雷利和科力尔分别在消费电子、运动控制、家电及微型电机领域形成规模或技术壁垒;方正电机与华依科技则聚焦新能源汽车和航空航天等高精度、高可靠性应用,成为国内相关领域的先行者或稀缺供应商。

2025年中国空心杯电机行业主要潜力企业分析

图片