诺拓咨询

2025年中国海洋渔业重点企业业务布局深度研究分析

发布日期: 11/5/2025


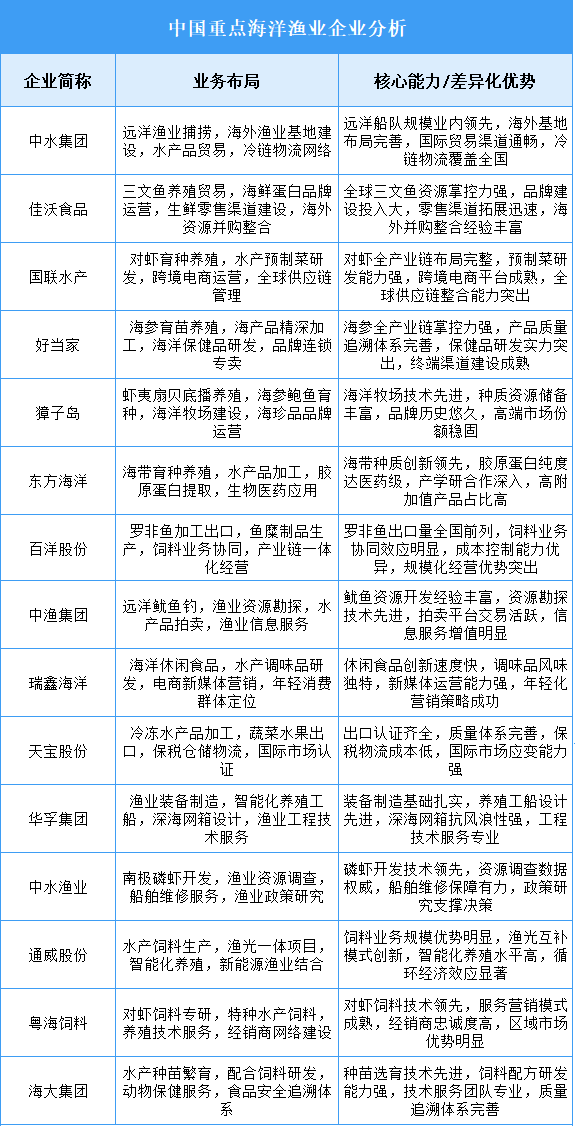
 行业正经历从近海捕捞向远洋渔业、生态养殖和精深加工转型,技术竞争聚焦海洋牧场、智能化养殖和冷链物流建设,产业链从传统捕捞向育苗、加工、销售一体化延伸。中水集团以远洋渔业布局主导市场;好当家借海参全产业链巩固地位;国联水产依托对虾业务实现全球化经营。

图片