我国服务器行业在技术创新、市场需求、政策支持的多重驱动下保持高速增长,成为数字经济发展的核心支撑。2024年中国服务器市场规模达2492.1亿元,较上年增长41.3%,2025年中国服务器市场规模突破3000亿元。2026年中国服务器市场规模将达到3738.2亿元。

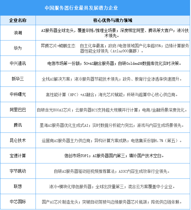
中国服务器重点厂商包括浪潮信息、华为、新华三、中科曙光等。浪潮信息是全球领先的服务器厂商,尤其在AI服务器领域占据重要地位;华为凭借自研芯片和操作系统,打造高性能服务器;新华三依托紫光集团,提供全栈数字化解决方案;中科曙光在高性能计算和液冷技术方面优势显著。