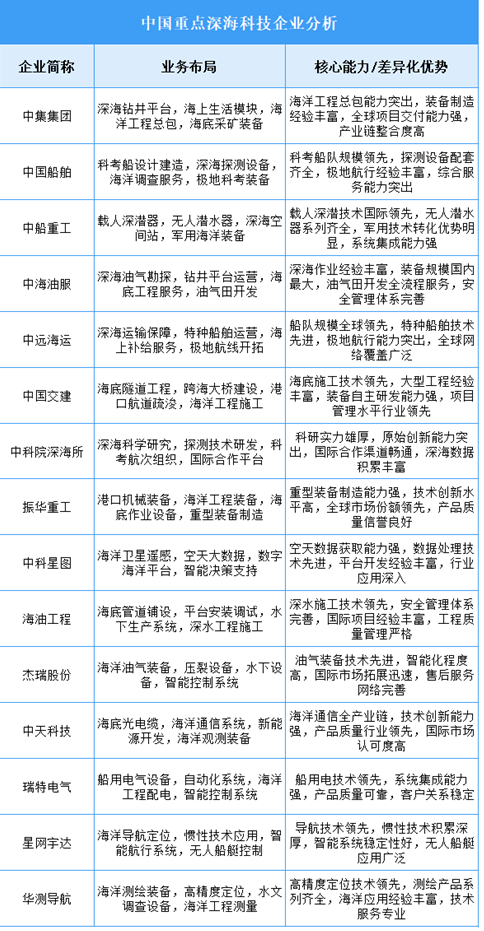
行业正从装备制造向资源勘探开发、生态环境监测等全产业链拓展,技术竞争聚焦深海装备智能化、极端环境适应性和资源开发利用效率,应用场景从近海走向深远海综合开发。中集集团以深海装备总包能力主导市场;中国船舶借科考船队规模优势构建综合服务能力;中船重工依托载人深潜技术突破占据深潜装备制高点。

行业正从装备制造向资源勘探开发、生态环境监测等全产业链拓展,技术竞争聚焦深海装备智能化、极端环境适应性和资源开发利用效率,应用场景从近海走向深远海综合开发。中集集团以深海装备总包能力主导市场;中国船舶借科考船队规模优势构建综合服务能力;中船重工依托载人深潜技术突破占据深潜装备制高点。
