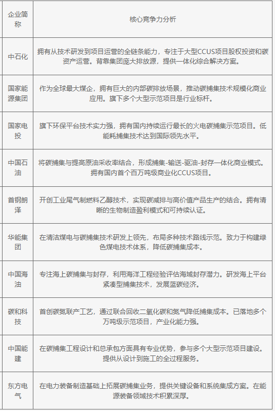
当前行业正从技术示范转向商业化应用阶段,竞争焦点从单一技术突破转向全链条解决方案提供和商业模式创新。大型能源企业凭借排放源优势和产业链整合能力主导大规模项目,技术创新企业通过特色工艺在细分领域建立专业优势。技术融合与成本控制是核心驱动力,各企业积极探索与传统产业结合或前沿科技交叉的可持续盈利路径,同时碳资产管理能力正成为获取竞争优势的关键要素。
2025年中国碳捕集企业核心竞争力分析

当前行业正从技术示范转向商业化应用阶段,竞争焦点从单一技术突破转向全链条解决方案提供和商业模式创新。大型能源企业凭借排放源优势和产业链整合能力主导大规模项目,技术创新企业通过特色工艺在细分领域建立专业优势。技术融合与成本控制是核心驱动力,各企业积极探索与传统产业结合或前沿科技交叉的可持续盈利路径,同时碳资产管理能力正成为获取竞争优势的关键要素。
2025年中国碳捕集企业核心竞争力分析
