诺拓咨询

2025年中国TPU主要企业竞争力深度研究分析

发布日期: 11/13/2025

行业整体呈现出从规模化生产向高性能、专业化、绿色化方向发展的趋势。企业的核心竞争力主要体现在技术研发与创新能力(如特种配方开发、耐极端环境材料)、精准的市场定位与快速响应能力(如柔性化生产、急速交付),以及深入产业链的生态整合能力(如原料控制、应用方案解决)。未来,在“双碳”目标和新质生产力要求的驱动下,具备生物基材料技术、垂直领域深度渗透能力,以及全球化供应链布局的企业将更具发展潜力。

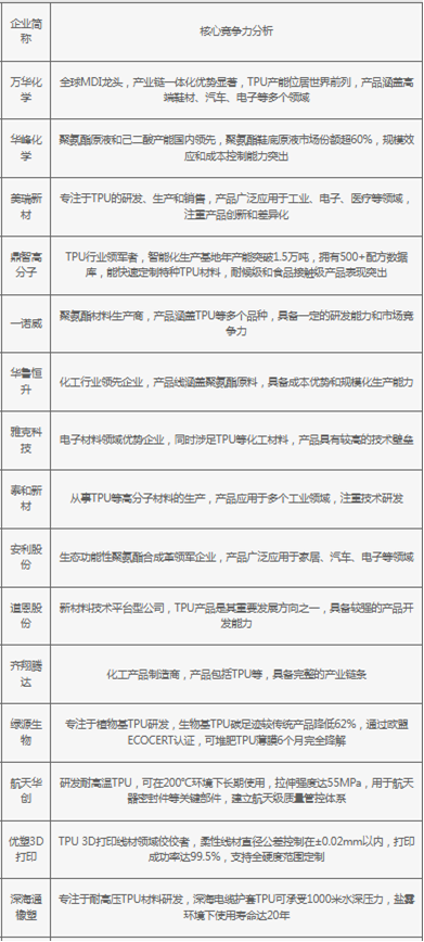
2025年中国TPU企业核心竞争力分析

图片