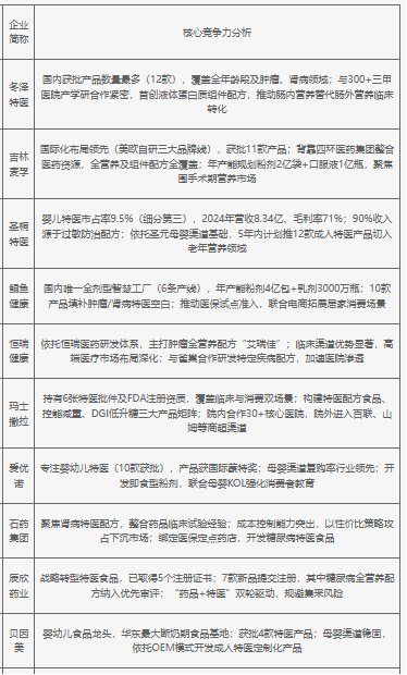
中国特医食品产业在政策红利与老龄化需求驱动下高速扩容,企业通过差异化布局打破外资垄断:专业机构以全年龄段产品矩阵覆盖临床刚需,药企跨界整合医疗资源攻坚特定疾病营养方案,乳企转型则依托渠道优势切入母婴及老年赛道。技术端聚焦精准营养配方与剂型创新,推动肠内营养替代临床转化;渠道端打通“院内专业背书+院外零售覆盖”闭环,并探索医保支付与商保协作突破。行业渗透率从3%向成熟市场40%跃进的过程中,本土企业以研发效率、供应链自主及循证医学能力构筑护城河,驱动国产化率从42%向60%升级。
2025年中国特医食品企业核心竞争力分析
