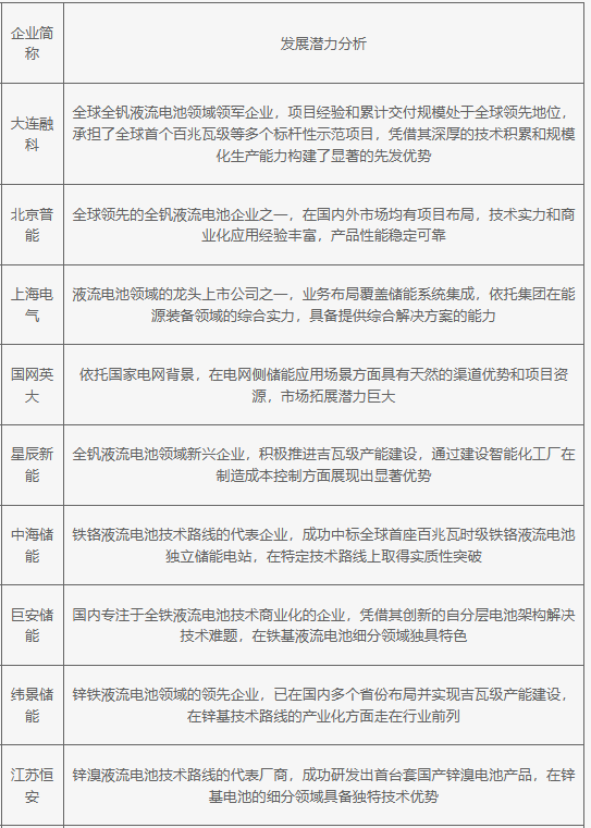
整体来看,该行业正处在从示范项目向规模化商业应用过渡的关键时期,企业竞争格局呈现出全钒路线主导、多元技术路线并行发展的特点,未来发展关键在于通过技术迭代和规模化效应持续降低系统成本以提升市场竞争力,同时需要准确把握电网侧储能、可再生能源配储等下游应用场景的爆发时机以实现市场突破,并积极构建从关键材料、核心部件到系统集成的完整产业链能力以巩固竞争优势,此外应对锂电池等其他储能技术的竞争和探索创新的商业模式也将共同决定企业在长时储能这一广阔市场中的最终地位。
2025年中国液流电池企业发展潜力分析

整体来看,该行业正处在从示范项目向规模化商业应用过渡的关键时期,企业竞争格局呈现出全钒路线主导、多元技术路线并行发展的特点,未来发展关键在于通过技术迭代和规模化效应持续降低系统成本以提升市场竞争力,同时需要准确把握电网侧储能、可再生能源配储等下游应用场景的爆发时机以实现市场突破,并积极构建从关键材料、核心部件到系统集成的完整产业链能力以巩固竞争优势,此外应对锂电池等其他储能技术的竞争和探索创新的商业模式也将共同决定企业在长时储能这一广阔市场中的最终地位。
2025年中国液流电池企业发展潜力分析
