在《中共中央关于制定国民经济和社会发展第十五个五年规划的建议》明确提出大力发展新型储能的政策引领下,储能产业正迎来历史性机遇。未来,随着技术应用场景的持续拓展与产业规模的快速扩张,新型储能领域将展现出更加多元化的发展路径和广阔的市场空间。
一、新型储能定义
新型储能是指抽水蓄能以外的储能技术,包括电化学储能、压缩空气储能、飞轮储能、储热、储冷、储氢技术等。
二、新型储能行业发展政策
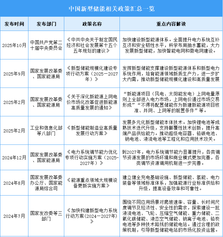
近年来,中国新型储能行业受到各级政府的高度重视和国家产业政策的重点支持。政府相继出台《中共中央关于制定国民经济和社会发展第十五个五年规划的建议》《新型储能规模化建设专项行动方案(2025—2027年)》《关于深化新能源上网电价市场化改革促进新能源高质量发展的通知》等政策推动行业发展,具体如下:

三、新型储能行业发展现状
1.装机规模
截至2024年底,全国已建成投运新型储能项目累计装机规模达7376万千瓦/1.68亿千瓦时,约为“十三五”末的20倍,较2023年底增长超过130%。2025年将达8745万千瓦/1.88亿千瓦时,2026年将进一步增长至9860万千瓦/2.31亿千瓦时。
2.市场结构
截至2024年底,各类新型储能技术路线中,锂离子电池储能占据主导地位,约占已投产装机的96.4%。压缩空气储能、液流电池储能等为除锂离子电池储能外的主要技术路线,占比分别为1.0%、1.0%。
3.平均储能时长
截至2024年底,全国新型储能平均储能时长2.3小时,较2023年底增加约0.2小时,“十四五”以来储能时长呈上升趋势。2025年平均储能时长将达2.4小时,2026年平均储能时长将进一步增长至2.5小时。
4.地区分布
华北、西北为新型储能装机规模较大地区,装机规模分别为2224万千瓦/4942万千瓦时、1871万千瓦/5201万千瓦时,装机合计约占全国55.5%。华东、华中、南方、东北地区装机占比分别为16.9%、14.7%、12.4%、0.5%。其中,华东地区占比较2023年底提升8.6个百分点。
5.应用场景分布
2024年,我国新型储能项目应用场景主要包括独立储能、共享储能和新能源配建储能,合计装机占比近90%。其中,独立储能、共享储能装机规模3412万千瓦/7432万千瓦时,装机占比约46%,新能源配建储能装机规模3097万千瓦/7379万千瓦时,装机占比约42%。
6.企业潜力排行
新型储能在工业中可用于平衡能源供需、优化电力系统效率、降低能源消耗。相关企业的兴起是由于碳达峰碳中和目标的提出、政策支持、技术突破、与传统储能优势互补以及市场主体积极性高等因素。

四、新型储能行业重点企业
1.宁德时代
宁德时代新能源科技股份有限公司的主营业务是动力电池、储能电池的研发、生产、销售。宁德时代的主要产品是动力电池系统、储能电池系统、电池材料、回收及矿产资源。
2025年前三季度实现营业收入2830.72亿元,同比增长9.28%;实现归母净利润490.34亿元,同比增长36.2%。2025年上半年主营产品包括动力电池系统、储能电池系统、电池材料及回收,营收分别占整体的73.55%、15.88%、4.41%。2025年上半年主营产品包括动力电池系统、储能电池系统、电池材料及回收,营收分别占整体的73.55%、15.88%、4.41%。
2.阳光电源
阳光电源股份有限公司的主营业务是太阳能、风能、储能、氢能、电动汽车及充电等新能源电源设备的研发、生产、销售和服务。阳光电源的主要产品是光伏逆变器、储能系统、风电变流及传动产品、水面光伏系统、新能源汽车电控及电源系统、充电设备、可再生能源制氢系统、智慧能源运维服务。
2025年前三季度实现营业收入664.02亿元,同比增长32.95%;实现归母净利润118.81亿元,同比增长56.33%。2025年上半年主营产品包括储能系统、光伏逆变器等电力电子转换设备、新能源投资开发,营收分别占整体的40.89%、35.21%、19.29%。
3.亿纬锂能
惠州亿纬锂能股份有限公司的主营业务是消费电池(包括锂原电池、小型锂离子电池、圆柱电池)、动力电池(包括新能源车电池及其电池系统)和储能电池的研发、生产和销售。亿纬锂能的主要产品是锂-亚硫酰氯电池、锂-二氧化锰电池、电池电容器(SPC)、复合电源ES、方形磷酸铁锂电池、软包三元电池、方形三元电池、大圆柱电池、模组、BMS及电池系统、大方形电池、方形磷酸铁锂电池、圆柱铁锂电池。
2025年前三季度实现营业收入450.02亿元,同比增长32.17%;实现归母净利润28.16亿元,同比下降11.7%。2025年上半年主营产品包括动力电池、储能电池、消费电池,营收分别占整体的45.26%、36.56%、18.03%。
4.中创新航
中创新航是专业从事锂电池、电池管理系统及相关集成产品和锂电池材料的研制、生产、销售和市场应用开发的新能源高科技企业。
2025年前三季度实现营业收入285.38亿元,同比增长49.9%;实现归母净利润6.85亿,同比高增280%。2025年上半年主营业务包括销售动力电池、销售储能系统产品及其他,营收分别占整体的64.94%、35.06%。
5.瑞浦兰钧
瑞浦兰钧能源股份有限公司成立于2017年10月25日。瑞浦兰钧是中国锂离子电池制造商,专注于动力和储能锂离子电池产品,包括电芯、电池模组及电池包(包括用于储能包的电池插箱、电池簇及储能集装箱)的研发、生产和销售。
2025年上半年实现营业收入94.91亿元,同比增长24.93%;归母净利润亏损0.65亿元。2025年上半年主营产品包括储能电池产品、动力电池产品,营收分别占整体的53.55%、42.42%。
五、新型储能行业发展前景
1.技术多元化帮助行业突破性能瓶颈
中国新型储能行业通过多技术路线并行发展,显著提升系统效率与可靠性。锂离子电池在能量密度与循环寿命上持续优化,满足大规模商业化应用需求;压缩空气储能与液流电池技术攻克长时储能瓶颈,为电网级调峰提供稳定支撑;飞轮储能与超级电容在频率调节场景展现快速响应优势。技术多元化推动行业从单一技术依赖向互补融合转型,帮助企业在高安全、高效率赛道构建差异化竞争力,为新型电力系统提供灵活适配的解决方案。
2.应用场景拓展帮助行业激活市场需求潜力
新型储能向电源侧、电网侧与用户侧全面渗透,催生定制化解决方案。新能源基地配储平滑发电波动,提升可再生能源消纳能力;电网侧构网型储能增强薄弱区域供电稳定性,替代传统输配设施;用户侧光储充一体化模式通过峰谷价差管理降低用电成本,V2G技术将电动汽车变为移动储能单元。场景创新推动储能从辅助工具升级为系统核心组件,帮助行业摆脱同质化竞争,开辟工业、交通、通信等跨领域增值服务市场。
3.产业链协同帮助行业提升供应链自主可控
上游材料创新与下游应用深化形成全链条联动效应。国产锂电材料实现低成本量产,降低对外依存度;设备企业与运营商联合开发智能管理系统,优化储能电站全生命周期效率;退役电池梯次利用与回收技术构建资源循环体系,减少原材料浪费。垂直整合模式缩短研发到落地周期,帮助行业应对国际价格波动与地缘政治风险,保障新能源、数据中心等战略产业供应链安全。